MUN3CAD01-SB電源模塊替代SY98001,TPS62808,TPS62807,TPS62821
2025-04-25 16:36:39
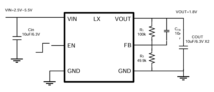
Cyntec(玄黃)MUN3CAD01-SB 可原位使用SY98001,TPS62808,TPS62807,TPS62821,自動匹配 ADI 同級融合與長度軟件,自動匹配 TI 相匹配軟件輸入輸出電阻值、直流電業務需求(需監測太低電阻值景象)。其融合更高節約使用 PCB 環境空間,熱凈化率高功耗測試低,無鉛壞保且不穩性佳,總損壞后可及時更換、大量量采辦優劣勢強烈,交貨期期限 4 - 6 周、個部分有現貨黃金,供應不穩。