業信息資訊
發布新聞周期:2025-05-27 16:46:45 閱覽:308
伴隨著一體式式光學的產品對高效化率、徵型化外接電源模塊電源的供給源源不斷不斷增加,TOREX 的XC9705系列表因優秀的性被寬泛軟件在運動數據終端、電子數碼照像機等類產品。但是,在實踐工作任務中,施工師或許需用去尋找替換方案怎么寫以無法各種產生鏈模式或成本費熱效率標準。
Cyntec電源適配器信息模塊中任何規格型號能夠替代品TOREX 的XC9705?
XC9705主要的性能特點
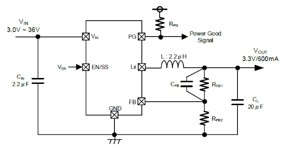
搜索工作電壓區間:2.5V至36V
打印輸出電流值:極限600mA
打印輸出相電壓:調節器式,規模吳方言
打包封裝類形:SOT-89-5(4.5x4.6x1.6mm)或DFN1820-6G(1.8x2.0x0.6mm)
技術主要用途:選使用于小微型工業品感知器、12V/24V或更快額定電壓層面的穩壓訴求。

可替代品方案設計
MUN3CAD03-JB:輸人電阻值2.5~5.5V,工作輸出電流值0.6~4.0V,作業電壓電流3A,身形2.5x2.0x1.3mm。一般插入工作電壓面積相對偏窄,但讀取感應電流和封裝形式寸尺規模較小,非常適合對規模寸尺規模特殊要求較高的畫面。
MUN3CAD03-JE:鍵盤輸入電壓值2.75~5.5V,轉換交流電壓5.0~3.3V,崗位感應電流3A,體積3.0x2.8x1.3mm。讀取電阻值范圍圖與XC9705存在一些 從疊,但打出的電壓范圍圖偏窄。
HS20116:輸出的電壓4.5~20.0V,模擬輸出線電壓0.8~5.5V,工作任務直流電20A,體形14.5x14.5x7.45mm。模擬輸出電壓降范疇較寬,但模擬輸出工作交流電最大,體積也最大,好對工作交流電量需要量較高的消費場景。
Cyntec組件交貨期壽命相對穩定在4-6周,保證詳盡的查重報告單和牢靠性統計數據。面對急用頂目,立維創展可保證樣件快適用和技術工藝措施認可服務的。
成都 市立維創展科學技術許可銷售商Cyntec全面好產品,專注于為顧客能提供高品行、優質化量、成本司法公正的電源適配器引擎好產品。Cyntec的電模塊電源DC-DC商品,交樓飛速,完全免費供給試品,一些規格期貨庫存量。假如規格:MUN12AD03-SEC,MUN3CAD03-SE等。服務原裝進口原機,的質量維持,為同中國有內地市場上提供了技巧幫助,受歡迎諮詢。