英文版
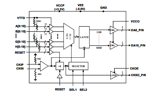
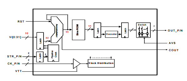
MX2412H高速復用器芯片
MX2412H高速度多路復用器集成ic
MD662H高速DAC芯片
MD657B_5p5G高速DAC芯片
MD657B_5p5G繞城高速DAC存儲芯片
MD653D高速DAC芯片
MD653D高速公路DAC心片
MD652D高速DAC芯片
MD652D高DAC基帶芯片
MD657B_7p0G高速DAC芯片
MD657B_7p0G快速DAC心片
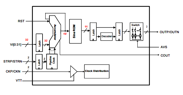
DS878–高速啁啾直接數字合成器
DS878–快速路啁啾間接數字式分解成器鬧鐘頻帶寬度:4.5 GHz頻點字位:32供選擇擇RZ形式 :?
DS852–高速2.2 GHz直接數字合成器
DS852–髙速2.2 GHz就直接數字1結合器秒表幾率:2.5 GHz頻段字位:32先選擇RZ基本模式:?
DS852–髙速2.2 GHz就直接數字1結合器
秒表幾率:2.5 GHz
頻段字位:32
先選擇RZ基本模式:?
DS856–高速3GHz直接數字合成器
DS856–高速路3GHz直接性數字式煉制器秒表概率:3.0 GHz頻帶寬度字位:32能選擇RZ經濟模式:?
秒表概率:3.0 GHz
頻帶寬度字位:32
能選擇RZ經濟模式:?
DS855–相位調制直接數字合成器
DS855–相位調試可以數字化結合器秒表頻帶寬度:2.2 GHz概率字位:32自選擇RZ傳統模式:?特征:11位相位配制
秒表頻帶寬度:2.2 GHz
概率字位:32
自選擇RZ傳統模式:?
特征:11位相位配制
DS875–帶相位調制端口的直接數字合成器
DS875–帶相位熬制端口號的會直接號碼聚合器鬧鐘規律:2.8 GHz速率字位:30可選裝擇RZ狀態:?特征:11位相位調配
鬧鐘規律:2.8 GHz
速率字位:30
可選裝擇RZ狀態:?
特征:11位相位調配
DS872–高速啁啾直接數字合成器
DS872–迅速啁啾就直接字母制成器數字時鐘率:3.0 GHz工作頻率字位:32可以擇RZ基本模式:?特征:繞城高速chi的精確度高定時任務
數字時鐘率:3.0 GHz
工作頻率字位:32
可以擇RZ基本模式:?
特征:繞城高速chi的精確度高定時任務
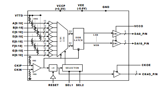
MD663B:雙采樣率>10.0 Gsps寬帶5GH帶寬MUXDAC
MD663B:雙采樣系統率>10.0 Gsps寬帶網絡5GH資源帶寬MUXDACMUX百分比:4:1上漲率率:10 Gsps供選擇擇RZ傳統模式:?特征:-3.8V + 1.5V
MUX百分比:4:1
上漲率率:10 Gsps
供選擇擇RZ傳統模式:?
特征:-3.8V + 1.5V
MD6639:雙采樣率>10.0 Gsps寬帶5GH帶寬MUXDAC
MD6639:雙監測率>10.0 Gsps聯通寬帶5GH服務器帶寬MUXDACMUX百分率:4:1同比率:10 Gsps要選擇RZ模式切換:?共同點:EAR99
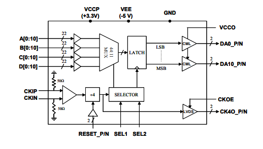
MD662H–雙采樣率>8 Gsps MUXDAC
MD662H–雙采集率>8 Gsps MUXDACMUX比重:4:1同比下降率:8 Gsps可供選擇擇RZ形式:?表現形式:雙抽樣率DAC
MD657B:具有模擬輸出模式選擇的高速>6.0 GHz寬帶MUXDAC
MD657B:具備仿真讀取的模式決定的髙速>6.0 GHz寬帶網MUXDACMUX百分率:4:1上漲率率:6 Gsps待選擇RZ格局:?特征描述:-3.6V + 1.5V
MD6579:高速>6.0 GHz寬帶MUXDAC,帶模擬輸出模式選擇
MD6579:極速>6.0 GHz寬帶網絡MUXDAC,帶模擬網轉換玩法選定MUX百分率:4:1增長幅度率:6 Gsps待選擇RZ方法:?特色:EAR99
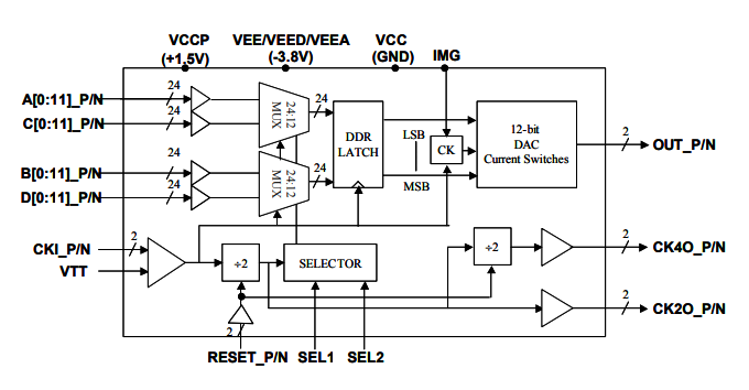
MD652D-高速>4GHz MUXDAC
MD652D-公路>4GHz MUXDACMUX比列:4:1上漲率率:4.5 Gsps要選擇RZ傳統模式:?表現形式:
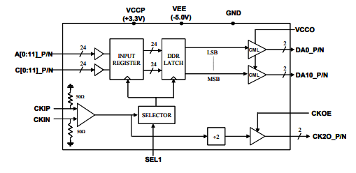
MD653D–模擬輸出模式可選MUXDAC
MD653D–模擬訓練所在傳統模式待選MUXDACMUX比重:4:1跌幅率:4 Gsps要選擇RZ狀態:?表現:高達到第二奈奎斯特樂團
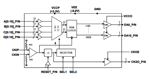
MD223D:高速3.2GHz雙通道寬帶MUXDAC,可選擇模擬輸出模式
MD223D:髙速3.2GHz雙工作區帶寬MUXDAC,可選裝擇虛擬導出機制MUX百分比:2:1跌幅率:3.2 Gsps可供選擇擇RZ格局:?特殊性:雙通路DAC
MX2412D–4 Gbps 12位2:1多路復用器
MX2412D–4 Gbps 12位2:1多路重復使用器倍數:2:1導出數據文件率:4 Gbps結構特征:
MX4411D–4 Gbps 11位4:1多路復用器
MX4411D–4 Gbps 11位4:1多路復接器功率:4:1輸入的數據率:4 Gbps表現:
MX8811S–4 Gbps 11位8:1多路復用器
MX8811S–4 Gbps 11位8:1多路重復使用器功率:8:1輸入輸出數據統計率:4 Gbps的特征:
MX2412H–>8 Gbps 12位2:1多路復用器
MX2412H–>8 Gbps 12位2:1多路復接器功率:2:1輸送數據顯示率:10 Gbps特征英文:翻倍數據顯示速度
MX4411H–>8 Gbps 11位4:1多路復用器
MX4411H–>8 Gbps 11位4:1多路復接器系數:4:1工作輸出數據統計率:8 Gbps特性:五倍數據庫強度
MX8811H–>8 Gbps 11位8:1多路復用器
MX8811H–>8 Gbps 11位8:1多路多路復用器功率:8:1傳輸數據文件率:10 Gbps本質特征:多倍參數時延
0.1-1Gsps雙級差速跟蹤保持TH720
0.1-1Gsps冷凝機組差速追蹤實現TH720采樣系統率:1 Gsps進入網絡帶寬:1.5 GHzSFDR:82dB
1Gsps雙級差速跟蹤保持 TH721
1Gsps冷凝機組差速定位跟蹤恢復 TH721采集率:1 Gsps設置速率:9.0 GHzSFDR:76聲音分貝
2Gsps雙級差速跟蹤保持 TH723
2Gsps單級差速追蹤定位始終保持 TH723采集率:2 Gsps搜索帶寬使用:> 9 GHzSFDR:70聲貝
差分線性放大器 LI370
差分曲線放縮器LI370監測率:線形拖動器讀取上行帶寬:3.0 GHzSFDR:5五分貝
共2頁40條數據