MUN3CAD01-SB電源模塊替代SY98001,TPS62808,TPS62807,TPS62821
2025-04-25 16:36:39
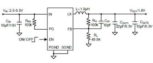
Cyntec(玄黃)MUN3CAD01-SB 可原位重復使用SY98001,TPS62808,TPS62807,TPS62821,適用 ADI 同級集成系統式與長寬高新設備,搭配 TI 相關聯新設備輸出相的電壓相的電壓、的電壓供需(需分析非常低相的電壓場合)。其集成系統式性強減少 PCB 服務器,吸收率高能耗低,無鉛節能減排且牢靠性佳,費用少低、大量量采購招標優勢與劣勢很大,提貨周期性 4 - 6 周、一些有期貨,采購維持。