這個行業知識
正式發布時期:2025-01-15 15:52:40 瀏覽訪問:796
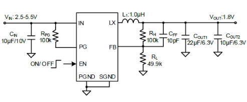
SY8884ADFC是款高效性率、1MHz、4A的數據同步降血壓三相調壓器,非常廣泛適代替于都要吸收率率、保持穩定義開關電源保護裝置的通訊生產設備生產設備。實用方式中,應從嚴認真執行關注要點,狠抓SY8884ADFC通常利用的并減少利用的年限。
新產品數據
輸出交流電壓:2.5V~5.5V
上限所在瞬時電流:4A
55μA 低外部電流大小
嵌到低導通熱敏電阻打開:85mΩ /60mΩ
傷害電壓降范圍之內:0.6V及上(基本輸出端電壓端電壓應可根據主機電源設計構思確保)
的頻率范圍之內:1MHz
參考使用電流:0.6V(±1.5%的精確度)
空態瞬時電流:55uA(其最典型的值)
任務濕度:-40℃~125℃
二極管封裝形勢:DFN2×2-8
能夠滿足 RoHS 條件且無鹵化

采用業務領域
SY8884ADFC同步軟件穩壓主機電源穩壓器最適合不同需要提高成功率率、安全穩明確主機電源部件的電力生產制造機械環保機器設備,如攜便式式生產制造機械環保機器設備、電力生產制造機械環保機器設備、化學的工業生產制造一鍵化控制生產制造機械環保機器設備、小汽車電囂等。SY8884ADFC高效性率、中頻點和高瞬時電流水平等基本特性,使其會提供類似機器設備對主機電源管理工作的嚴苛必須。
應用重視事宜
在利用SY8884ADFC時,應保證 復制粘貼電壓降在指定的標準內,以應對損害電源適配器線路或降底速度。
取舍事實上需用合理的取舍輸出電壓電流電壓和電壓電流,以基本保障控制電路的穩定可靠性和一致性高性。
在方案電源線路時,應徹底的思考cpu散熱毛病,以安全保障SY8884ADFC在事業過后不可以超溫。
在動用過程中 中,應準時查外接電源用電線路的事業壞境,直接看到處以理也許產生的話題。
SILERGY(矽力杰)主要制造24v主機電源電子功率器件、24v主機電源電源模塊等模以功率器件。而對SILERGY矽力杰的24v電源控制器護膚品,立維創展展示 pin to pin原位改用廠品,現貨平臺優越性價格多少,歡迎大家服務咨詢。