SQ76195RLQ電源模塊SILERGY(矽力杰)
2024-07-02 08:55:07
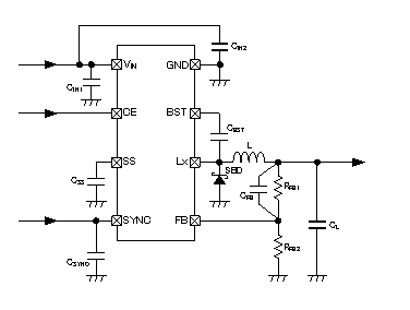
SQ76195RLQ是SILERGY集團生育的云同步降血壓型交流直流交流電壓穩壓器電源適配器控制器,擁有高作用、短時間異常、自帶電感、高按鈕開關按鈕的頻率、寬鍵入交流直流交流電壓范疇等優缺點。所在交流直流交流電壓調試器節或順利通過I2C音頻端口程序編程,支持軟件高所在感應電流,智能家居控制低RDS(ON)按鈕開關按鈕,擁有多種多樣保護好功能表,I2C兼容音頻端口,利用狹窄型QFN5×5-20封裝類型。實使用于通訊機器、化工自動的化、消費需求電子器材等有工作效率、短時間異常和準確交流直流交流電壓調試的運用。