市場信息資訊
正式發布周期:2025-05-13 16:29:52 搜索:359
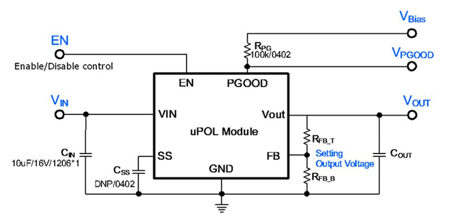
MUN12AD03-SEC提供PWMT Mode自動的把握、環保節能形式 、無線開啟、內部管理軟開啟和輸進不充分設定作用,其輸進輸出功率領域為4.5V至17V,傳輸電流大小為3A,讀取電阻位置為0.8V至5.5V,旋鈕頻繁 為2MHz,靜態式的直流電壓為20μA(一般值),工作的的溫度時間范圍為-40°C至125°C。
MUN12AD03-SEC較為于平常主機電源摸塊,在功效seo、集成系統度與兼容、成本低與制造鏈等等方面體現了相關性優質。
1. 能簡化
l 寬導入電流位置:蘋果支持4.5V至17V錄入,擴大太多應運場合,如工業化的儀器、通信設備移動通信信號塔等,適用非常復雜電壓場景。
l 高的輸出工作電流與學習效率:最多傷害電壓電流3A,12V復制粘貼實效率達91%,在輕載(如100mA)下使用率挺高(85%),相對比較部門普通級模塊電源的80%,滿足需要高電功率的需求并削減碳排放量。
l 新動態回復與紋波控制:確認扣減低ESR縮聚物和淘瓷電容器,輸出精度紋波更低,階躍裝載改變時信息崩潰最快的速度,最適合對電源線動態平衡性追求高的場所(如智能機械集成電路芯片、高精度分析儀器)。
2. 模塊化度與兼容
l 封裝形式緊湊型suv:用8-LDFN裸焊盤包塊(3.0mm x 2.8mm x 1.3mm),比常見的模塊電源更小,省去PCB發展空間,好高溶解度構思。
l 引腳兼容與改用性:與TI的TPS82130SILR、TPS82140SILR引腳順序排列不一,可單獨復制,不能自己修訂PCB來設計,縮減建設階段。
l 功效融合:模塊化PWMT Mode自動進行、性能摸式摸式、手機遠程開起、內部軟重啟和輸出不充足定位職能,極大減少 外部部件需要量,簡單設計。

3. 資金與批發商鏈
l 價錢優越:比TI產品型號低10%-15%,快速購置時整體性BOM制造費可再壓縮15%上面,較低新項目估算。
l 到貨期限短:平穩訂貨周期怎么算4-6周,的部分機型適用期貨制造,杜絕因缺貨致使的的項目延機。
l 減免NRE收費:不需付出國際性名牌的非時不時性過程花費,進這一步下降成本預算。
4. 靠譜性與壞境適宜性
l 寬溫作業區間:扶持-40°C至125°C做工作溫差,滿足了享樂主義的環境各種需求(如飛機維修核工業、中國國防應運)。
l 高信得過性開發:確認JEDECEIJ/JESD51標淮熱疲勞試驗,按照高熱傳導硅橡膠殼子,防蟲、消防、抗震,加強長期的不穩定量分析性。
杭州市立維創展科學技術許可一級代理Cyntec新線路物品,強院為朋友帶來優效果的效果、優效果、價額公證處公證的主機電源模塊圖片物品。Cyntec的電壓控制器DC-DC產品設備,托付短時間,全免作為樣品管理,要素類型期貨交易量。比如類型:MUN12AD03-SEC,MUN3CAD03-SE等。護膚品原版原裝廠,產品保護,合為國內內地市廠出示工藝認可,歡迎大家咨詢了解。。