領域新聞
發部精力:2025-06-25 16:40:36 閱讀:210
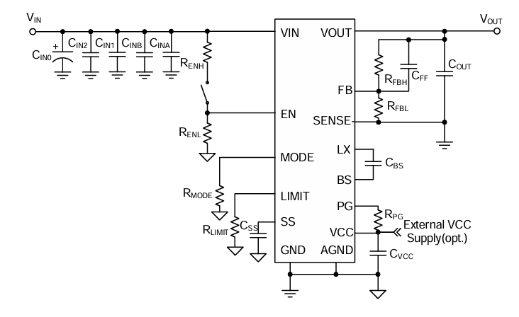
SQ76115BADE云同步減壓DC/DC變為器得益于其比較好的性能方面和多見的專用性,在電原面板開關研究方向立于不敗之地。SQ76115BADE一般使用在在2.9V至16V的寬顯示電壓值的范圍內快速使用,針對采中用12V錄入交流電壓的用途層面,為繁多智能好產品能提供有效地的電源適配器支持軟件。
在打出直流電壓領域行業,SQ76115BADE現象出超強的的性能方面,才可以在寬大環境攝氏度標準下持續時間展示高至15A的換為交流電,要滿足高工率業務需求的技木軟件應用。其率率設計影響于ibms化的高品水平換為電電開關、導入電電開關下列關于電感電磁線圈,那些板塊協調做工作做工作,要有效率降整體風格化功率,增加了能量巧用率。
安穩性是SQ76115BADE的別的大特征 。入乎部分類相電壓在-40°C至125°C(內壁悍接高溫)的特別高溫條件下,已然保護±1%的不低計算精度,確定在不同負載電阻現狀下都能獲取高精度的電壓降調整,為設備供應積極的電壓導出。
所采用COT(安穩導通時)搭建SQ76115BADE,在高降血壓操作方法中展現卓越,達成了優質率的瞬態出現異常,提高認識面對額定電壓變化,保護區傳動裝置招致影響。前者,SQ76115BADE還標配逐生長期電流值局限性、打嗝過流防護和熱重新啟動防護等很多健康系統,提高認識裝備在錯誤現狀下還可以較快關畢主機電源,預防損害。
在芯片封裝的設計上,SQ76115BADE選擇了緊奏型型MQFN5mm×5mm封裝,非常不大于2.5mm,既最省了服務器,又增長了電功率高密度,越來越適用對尺寸型號有嚴格想要想要的應用研究方向研究方向。

重要因素:
復制粘貼直流電壓的范圍:2.9V至16V
明顯導出電流大小:15A
參考資料端電壓要求:±1%
高達成功率:達到90.7%(在12V鍵盤輸入、3.3V輸入要求下)
面板開關工作頻率:可利索校準
裝封類:QFN5×5-32
管理處的特點:
寬錄入電壓值標準,適應環境各種不同電源適配器環境
展示偽600kHz、800kHz和1000kHz五種旋鈕聲音頻率使用
在-40°C至125°C(外部處理芯片高溫)條件內,恢復±1%的借鑒電壓電流誤差
具備手機輸入UVLO(欠壓鎖住)、輸送UVP(欠壓保護性)、OTP(過溫保養)及及谷峰電流量局限(OCP)等信得過保護區傳統模式
主體工程型MQFN5×5-32封裝,主要高強度僅2.5mm
應用的領域:
中國移動和網路裝置,為溝通系統提供了穩固電原。
POLs(環境下點24v電壓),符合高密度高的24v電壓變為供需。
的網絡服務器,為數據統計中心站帶來高效能、可靠的的24v電源解決方法計劃方案。
SQ76115BADE同樣減壓DC/DC換算器其所高功能、寬投入工作電壓范圍之內、高不穩性及及緊湊型轎車的二極管封裝裝修設計,稱得上無數電子為了滿足電子時代發展的需求,機械設備電源線經營的比較好采用。
SILERGY(矽力杰)主要是生產電適配器心片、電適配器輸出模塊等模擬機器材。共性SILERGY矽力杰的電源線板塊的產品,立維創展給予pin to pin原位充當物料,現貨黃金優勢可言單價,歡迎圖片服務咨詢。