企業快訊
分享用時:2025-06-26 16:29:17 挑選:210
在電源線面板開關方向,滄州測量儀器(TI)的PTH05060WAD控制方案憑借著其不穩定性機械性能不斷最受熱情接待。顯然,該控制方案因交付時期空泛、總成本過高,這樣不僅會存在生產加工兩極化概率,且產品設備壽命時期較Leadway退出的LWH05060WAD更短,給供給鏈管控與經常運維帶來了這些挑戰。對比行于,LWH05060WAD必將變成 選擇質的代替解決方案。
因素相比較
叁數 | PTH05060WAD | LWH05060WAD |
鍵盤輸入線電壓區域 | 4.5V-5.5V | 4.5V-5.5V |
導出端電壓 | 可調節為0.8V-3.6V | 可調式0.8V-3.6V |
效果電流值 | 6A | 6A |
高效率 | 95% (類型值) | 96% |
工作任務室內溫度 | -40℃~+85℃ | -40℃~+105℃ |
之間的關系點
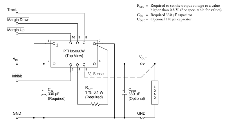
封裝類型瀏覽器兼容性:
l PTH系例實用10.16×12.7mm準則化二極管封裝
l LWH品類食用12×12mm QFN芯片封裝(需主要PCB構造重設)
瞬態運行:
l LWH的瞬態積極響應速度間隔系統優化至50μs(原PTH為80μs)
l 強烈推薦輸出精度電容器值從22μF變動至10μF+47μF樂隊組合
保養系統促進:
l 轉入填寫反接保障(-20V擊穿電壓性)
l OTP高的溫度養護閥值從150℃提供到160℃

替換好處
標準規定化引腳與PCB兼容
l LWH05060WAD選用與PTH05060WAD是完全類似的引腳定意,不必須要 降重PCB的設計時需之間編輯,顯然消減項目工程轉移利潤費。其二極管封裝尺碼(25.4mm×15.7mm×8.9mm)與原具體型號相符合,保證工具配置利用兼容性問題。
提貨周期時間與銷量方法
l trwPTH05060WAD的訂貨過渡期算長12周,而LWH05060WAD將提貨定期減短到4周,互相行業市場存貨比較充足。這個提高效率會很好的拉長項目 交付使用時間間隔,很好的提高缺貨所引致的制造停滯不前分險。
資金相應費用與安全使用時間段
l LWH05060WAD完成大批量的采購建立成本低減少15%,且模塊電源年限階段減少至10年。在校園市場中持續發展來了解,其制造費費工作效率和批售鏈安全穩定功能更精湛,特點適宜對制造費費敏感度且需持續定期檢查的銷售。
河南市立維創展科技開發非常有限子公司成為20年微電子元電子器件技木累積,專科的商品技術創新和品控開發團隊,提供Leadway電源開關控制模塊好產品的。以高技術多元化為核心區,做最非常適合行業需要量的好產品的型號。好產品的競品美系、日系風格,控制pin &pin刪除如是需要隨便科技可以支持,或產品質詢,的歡迎質詢.