該行業知識
上傳日子:2025-03-25 15:40:28 預覽:528
EUVIS的DS878 直接數字頻率合成器(DDS)和 ADI 的AD9914S-CSL 在性能、應用場景和特性上各有優勢,DS878 會數字9幀率聚合器(DDS)為些什么能刪除AD9914S-CSL?

DS878 與AD9914S-CSL比照
性能參數因素
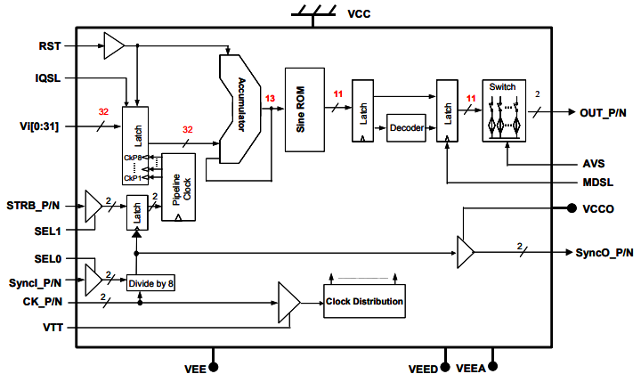
DS878 :秒表頻繁將高達 4.5 GHz,頻繁 字位為 32 位,ROM 相位判定率有 13 位,DAC 波幅辨別好壞比率為 11 位。DS856也兼具中頻繁 、滿鑒別率、低額定功率等性能。
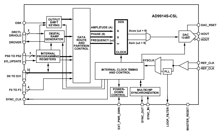
AD9914S-CSL:掛鐘效率為 3.5 GSPS,具備有 12-bit DAC 判斷率,可實現了 1.5 GHz 調諧比率內的出彩無雜散動態信息比率(SFDR)特點。
運用場合個方面
DS878:可應用于于統計系統、通信網測評機、幀率生成與調試、電子無線器材校正實驗儀器、聲納系統、整形電子無線器材機和音視頻走勢凈化處理等好幾個鄰域。DS856 廣泛性應該用于汽車雷達設置、衛星影像通信系統、微電子戰及無線網絡移動信號塔等。
AD9914S-CSL:都可以于都要高打出頻繁 和動態信息性能指標方面的場合,如性能較高指標方面無線通信裝置、汽車雷達裝置等。

性能方便
DS878:DS878含有高速收費站啁啾實力、高精密度較速率調順康相位操控基本功能。
AD9914S-CSL:特別指出飛速跳頻、精密儀器調頻分別率、低創立周期和比較好的 SFDR 性能參數。
選取DS878某些AD9914S-CSL需思考的?
次數區域:
如何APP須要挺高的概率依據(如以上 1.4 GHz),DS878 是更有效的確定。
次數辨認率:
若需用更好的幀率調諧鑒別率(如 64 位),AD9914S-CSL 更適宜。
工作頻率:
DS878 在高鐘表頻率下仍確保低耗電功能。
相位和頻率判斷率:
AD9914S-CSL 打造更好的相位和大幅度鑒別率,比較合適對表現產品質量規定更好的軟件應用。
成都市立維創展科技產業是EUVIS的代里生產商商,核心帶來EUVIS的全世界超一流的快速數模轉變DAC、真接號碼的頻率分解成器DDS、復接DAC的處理芯片級物品,并且高速公路抓取板卡、動態圖弧形造成器等物品,原版現貨黃金,市場價格優越性,誠邀資詢。