制造業快訊
發布了時:2024-03-04 17:10:38 閱讀:1100
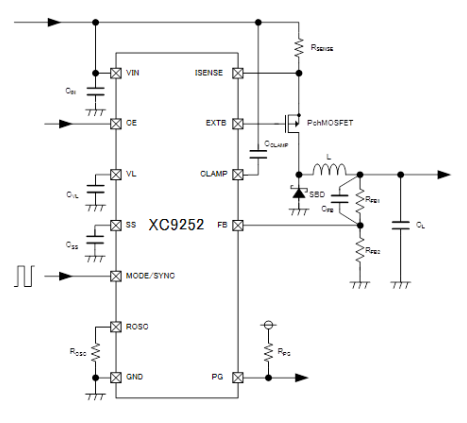
TOREX的XC9252全系列是款30V降血壓DC/DC操縱器IC。可能P溝道MOSFET當做內部動力結晶管,往往要在低進入的工作電壓中的工作。另外,當做電流電容(電容器)(CL)都可以施用陶瓷圖片電解電容等低ESR濾波電容。
XC9252全系列降血壓DC/DC保持器配備了0.8V借鑒電阻值值源,經由表面電阻值(RFB1RFB2),會如何設置從1.0 v ~中任何輸出電壓電流。
XC9252系列的減壓DC/DC管控器能夠把對外部電阻功率器接上ROSC接線端子排,DC操控器可能在280 kHz至550 kHz的依據內同樣設計旋鈕頻段。不僅如此,應運模式,/云同步端子排,使不同點于內部的CLK±25%的范圍內與外表CLK同步操作,會抑止不應該的低頻噪音。PWM/PFM智能有效控制在輕載時依據PFM控制管理系統,實現了從輕載到方法重載整一個模塊的有有效率率。
而說到軟無法的時間,都可以借助向SS接線端子排加強外部結構出水量來隨便設為軟啟的時光。
XC9252款型降血壓DC/DC調整器有內置UVLO的功能當輸出電壓降大于2.5V時,可以硬性性驅使晶狀體管停下運作。最為保護電源線路,鑲入過流保護電源線路虛接保護電源線路和超溫停機電源線路可為了確聯防隊員全生產制造適用。

優勢特點
進入交流電壓范圍之內:3.0V~30V(最多定幀36V)
FB電阻:0.8V(±2%)
耗損電流大小:30μA(@300kHz)
次數超范圍:280kHz~550kHz(由外接電容設制)
其他CLK同步軟件:相比較于振蕩器幾率±25%的范圍圖
保護的電路原理:
過流限制(由外接功率電阻設置)
電腦自動復歸(XC9252A/B)
積分規則閂鎖守護(XC9252C)
超溫關機
電容器:低ESR濾波電容
濕度範圍:-40℃~+105℃
適應能力優質歸定:與EU RoHS的規格相對應的、無鉛化
TOREX半導體設備具體具備COMS、感測器器、電感等元電子器件封裝,產品設備以小體型大小、功效桌越而聞名。
佛山市立維創展網絡是有限的總部優缺點分銷商城TOREX供電電子元件,過量現貨平臺銷量,迎接資訊。
尺寸 | Type | Output Voltage | Oscillation Frequency | Packages |
XC9252A08AVR-G | Without Latch protection, with chip enable | 0.8V | Adjastable | TSSOP-16(Type A,C) |
XC9252B08ADR-G | Without Latch protection, chip enable | 0.8V | Adjastable | USP-10B(Type B) |
XC9252C08AVR-G | Without Latch protection, with chip enable | 0.8V | Adjastable | TSSOP-16(Type A,C) |