這個行業內容
發表時候:2023-04-19 16:32:48 網頁瀏覽:1373
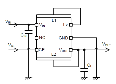
TOREX外接電源XCL232系例是挑選太低電流量耗費交流電源電路原理和PFM掌控電阻成一體式降血壓數據同步整流DC/DC轉為器。XCL232一系列把控IC和電機轉子三合一化保證 徽型化,僅需上升三個外界電容(電容器)就就能夠配齊節約資源辦公空間的開關電源開關。前者,隨著不高工作電流自然損耗開關電源開關電路系統和PFM調節進行輕動載荷板塊龍頭股優質率。
XCL232產品系列裝換器特殊電流電壓會設備為1.8V至6.0V,打出的電壓可憑借外部配置為0.5V至3.6V。XCL232系列表互轉器應有內置UVLO功效,但是在VIN 電流大小額定電壓高于UVLO檢驗電流值的電壓時取消里面的Pchwin7驅動FET和Nch帶動FET。D型購置CL充發出電效能,在待機時期已經打響VOUT 和GND上下級間的控制啟閉,憑借內部結構內阻值將CL 正電荷充釋放。靈活運用該功能鍵,也可以將模擬輸出電壓降快車速返還GND電平。
特質
發送電阻的范圍:1.8V~6.0V
效果線電壓放置范圍之內:0.5V~1.9V(0.05V邊距),2.0V~3.6V(0.1V間隔)
傷害電壓值精確度:±20mV(VOUT1-2≦1.0V),±2.0%(VOUT1-2>1.0V)
所在電壓電流:150mA
損耗費電流值:200nA@VOUT=1.8V
駐車制動方式方法:PFM有效控制
上班學習效率:86%(VIN=3.6V,VOUT=1.8V,IOUT=10mA)
能力:CL充發出電(D型),UVLO
自我保護性控制系統:過壓自我保護性
鍵盤輸入輸出電解電容:工業陶瓷電阻
適應環境節能法律規定:與EURoHS規格相篩選、無鉛化
TOREX半導體技術主要的保證COMS、感知器、電子元電氣元件大家庭中的一員-二極管等元電氣元件,軟件以小重量、穩定性非凡而著名。
蘇州市立維創展科枝十分有限廠家,優越分銷管理TOREX供電集成電路芯片,大批現貨交易貨存,祝賀合伙。
商品詳情頁了解一下TOREX請點://www.zhixianguangzhou.com.cn/brand/62.html

應用 | 多種類型 | 手機輸入線電壓 | 穩定數 | 打包封裝 |
XCL232B051KR-G | 不研制成功CL自行蓄電池充電 | 0.5V | 1 | CL-2025-03 |
XCL232B061KR-G | 不媲美CL定時電池充電 | 0.6V | 1 | CL-2025-03 |
XCL232B071KR-G | 不運載CL一鍵擊穿 | 0.7V | 1 | CL-2025-03 |
XCL232B081KR-G | 不選用CL智能擊穿 | 0.8V | 1 | CL-2025-03 |
XCL232B091KR-G | 不配用CL自己充放 | 0.9V | 1 | CL-2025-03 |
XCL232B101KR-G | 不配備CL系統自動釋放電能 | 1V | 1 | CL-2025-03 |
XCL232B111KR-G | 不媲美CL自主擊穿 | 1.1V | 1 | CL-2025-03 |
XCL232B121KR-G | 不選用CL全自動充放電 | 1.2V | 1 | CL-2025-03 |
XCL232B131KR-G | 不在用CL手動自放電 | 1.3V | 1 | CL-2025-03 |
XCL232B141KR-G | 不研制成功CL會自動蓄電池放電 | 1.4V | 1 | CL-2025-03 |