產業房產資訊
上線周期:2023-04-21 17:03:57 訪問:7079
與離散公率控制模塊想必,SILERGY矽力杰主機電源板塊的體積大小裁減了90%。SQ76110VVQ也可以下降附生電感/電感,增強運轉錯誤率,少電磁波偏色。SQ76110VVQ提供強些的水冷抗打擾的性能參數和三維空間芯片封裝風格的性能參數,提供更好的抗打擾本事。高頻產生振動和學習環境轉變性強。
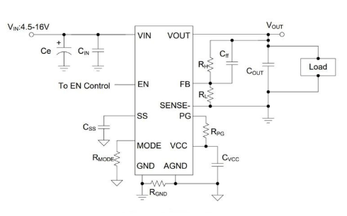
SQ76110VVQ電源功能功能消減PCB的成本和SMD水平時光,才能有效地減掉線上時光(選址簡單,更快自測,程序調試),SQ76110VVQ提供更方便的采購流程工作(比較小起批量,比較較低的CE和設備工作),4.5-16V導入,15A輸出電壓,降血壓DC/DC裝換器。

特色
寬錄入交流電壓條件:4.5V~16V
15A保持穩定輸入直流電壓
室溫條件內高效果額定電壓硬度
城市熱力圖PWM構造以實行高效率的瞬態積極響應
準開音屏率取舍:600kHz/800kHz/1000kHz
安全衛生穩定可靠的確保摸式:UVP、UVLO、OTP和OVP的手動康復摸式
OCP和SCP呼叫器摸式
運用預偏置電壓值進行
應該經由EN管腳修改輸出的電壓UVLO
可控式手機軟件反應時間段限制制浪涌電流量
電動機扭矩點周圍的遙感
電源線良好匯編指令
五金機械型二極管封裝手段:QFN7×8-52
指標
Vin_min(V):4.5
Vin_max(V):16
Io_max(A):15
效果可高達:92%@12VIN,3.3VOUT
幾率變為幾率:(MHz)就要變更
二極管封裝行式:QFN7×8-52
SILERGY(矽力杰)主要生產加工外接電源適配器存儲芯片、外接電源適配器板塊等模仿元器件封裝。
針對于SILERGY矽力杰的開關電源接口食品,立維創展展示 pin to pin原位帶替類產品,現貨平臺主要優勢的價格,迎接詳詢。
具體詳情熟知 SILERGY24v電源功能模塊請彈窗://www.zhixianguangzhou.com.cn/brand/70.html