行業領域咨詢
上線的時間:2023-04-04 16:41:33 預覽:7120
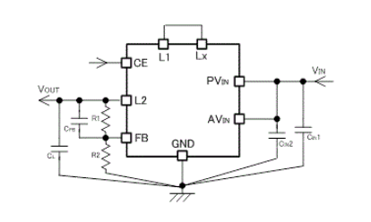
TOREX外接電源XCL212產品系列把感應線圈和掌控IC分為的成一體化平臺的超家庭型(3.1mm×4.7mm,h=1.3mm)穩壓DC/DC轉換成器。隨著把電磁線圈自帶在二極管封裝版塊內,有助于電纜線板布置房間更有簡宜,就能夠把因集成運放接線的電纜線所使得的異常處理操控或低頻噪音等把控在面值最小局限性。
XCL212一系列轉化成器鍵盤輸入電流依據在2.7V~6.0V期間。所在熱敏電阻適宜熱敏電阻公率從0.9V隨處裝置。XCL212品類裝換器就能夠在輕裝載時縮短打印輸出額定功率,變現從輕裝載到重裝載大體區域中使用范圍高效化率。軟打火時刻段設備為1ms(TYP.),可能讓轉換電壓降穩定度開始。局限功率量功效被制定為4.0A(TYP.)。增加了UVLO(Under Voltage Lock Out)能力,當顯示額定電壓在2.4V(TYP.)低于時,二次性停止外部驅動安裝納米線管使用。當CE=Low時,可以通過CL充放的性能將CL(額定負載濾波電容)中的帶電粒子充放,將損耗量工作電流量把控好在1.0μA這。

優點
輸出的電壓條件:2.7V~6.0V
輸出電阻值:0.9V~VIN(FB電流電壓=0.8V±2%)
打印輸出電壓電流:2.0A
高變為高效率:0.94
把控好手段:PWM/PFM自動化轉換把控好
區域濕度:-40℃~+85℃
TOREX半導體材料主要帶來了COMS、感應器器、整流二極管等元電子元件,新產品以小球體積、特性優質而知名。
東莞 市立維創展創新科技有局限機構,特色分銷商城TOREX電源線配件,過量現貨平臺庫存量,歡迎大家相互合作。
情況知道TOREX請單擊://www.zhixianguangzhou.com.cn/brand/62.html