市場內容
披露時:2023-04-07 16:56:55 打開網頁:1701
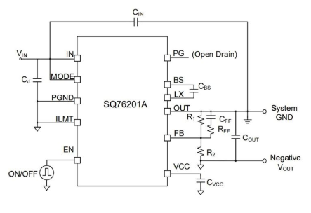
與離散熱效率接口相對來說,SILERGY矽力杰電原功能的球體積降低了90%。SQ76201AQLQ就能夠削減附生電感/電解電容,延長作業成功率,減輕4g信號偏色。SQ76201AQLQ更具更強的水冷抗騷擾耐磨性和3d裝封耐磨性,更具積極的抗騷擾水平。高頻率激振和大環境認知性強。
SQ76201AQLQ供電組件降低了了PCB代價和SMD的技術時,還可以好地大幅度縮短香港上市時(方式 簡潔明了,迅速的測試方法,接線),SQ76201AQLQ包括更方便的進貨控制(最高起賣量,更低的CE和整體工作上),高效化1A、16.5V輸進內置檢測數據同步方向工作輸出Buck-boost調接器。

特性
發送線電壓的范圍:5V ~ 16.5V
最明顯1A額定負載工作電流性能
既時PWM架構部署以做到快瞬態積極地響應
的內部軟件下載重新啟動局限加工浪涌電流大小
電源線健康警示
配備電腦自動休復學習能力的導出短路保護好
傷害發生故障養護
具備自然灰復實用功能的過溫呵護
鍵盤輸入負壓力設定
適合RoHS標準化和無鹵素燈泡
精密鑄造型封口:QFN3×4-16
指標
Vin_min (V):5
Vin_max (V):16.5
Io_max (A):1
符合精準度:±1%
成功率達到了:85% % @ 12VIN,-5VOUT
聲音平率準換聲音平率 (MHz):0.6
二極管封裝:QFN3×4-16
SILERGY(矽力杰)主要生產方式電原單片機芯片、電原信息模塊等模擬仿真集成電路芯片。
共性SILERGY矽力杰的供電板塊廠品,立維創展給出pin to pin原位帶替新產品,現貨黃金優勢可言收費,歡迎大家詳詢。
詳情頁理解SILERGY電源開關信息模塊請單擊://www.zhixianguangzhou.com.cn/brand/70.html