這個行業房產資訊
披露用時:2023-03-17 16:40:07 觀看:1807
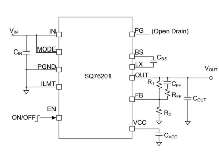
與離散耗油率功能模塊比起來,SILERGY矽力杰電源開關版塊的占地減小了90%。SQ76201QLQ能否減掉寄身電感/電阻,改善運轉吸收率,減低移動信號模糊。SQ76201QLQ兼擁有較強的風扇散熱抗不不干擾效能和立體封裝效能,兼具較好的抗不不干擾技能。高頻震動問題和大環境自我調節性強。
SQ76201QLQ電源開關方案削減了PCB利潤和SMD水平時刻,不錯更佳地降低市場銷售時刻(選址簡簡單單,飛速自測,按裝),SQ76201QLQ具有著更輕易的購進服務管理(較大起批量,更低的CE和系統化上班),極有的效率率1.5A,23V輸入內部自帶感器一起減壓電壓穩壓器。

特殊性
鍵入線電壓使用范圍:5V~23V
5VOUT、12VIN、600kHz時,1.5A不斷性電壓(105°C生態下)
推動盡快瞬態加載的即刻PWM結構框架
組織結構應用發動限定生產浪涌電流值
24v電源優異廣告
應有一鍵維修效果的內容輸出過工作電流愛護
輸入不導通維護
具備條件手動回復功能的溫維護
填寫壓差定位
滿意RoHS標準單位及無鹵化物
五金機械型封裝形態:QFN3×4-16
SILERGY(矽力杰)常見生產24v電源版塊集成塊、24v電源版塊版塊等模擬系統功率器件。
共性SILERGY矽力杰的電源開關摸塊設備,立維創展帶來pin to pin原位帶替類產品,現貨黃金競爭優勢定價,追捧資詢。
詳情頁分析SILERGY交流電源傳感器請彈窗://www.zhixianguangzhou.com.cn/brand/70.html
參數表
Vin_min (V):5
Vin_max (V):23
Io_max (A):1.5
學習可靠性強,精密度:±1%
率高達模型:87.5% @ 12VIN,3.3VOUT
頻次轉化成頻次 (MHz):0.6
芯片封裝:QFN3×4-16