服務業資訊新聞
分享周期:2023-03-21 16:50:36 挑選:1409
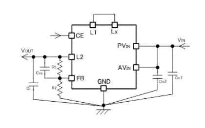
TOREX交流電源模塊圖片XCL211品類是把電磁線圈和設定IC組合構成為立體式的超中型(3.1mm×4.7mm×1.3mm)穩壓DC/DC裝換器。順利通過把磁圈內置在封口模塊電源內,使得火車線路板構造更佳容易,需要把因用電線路鋪線的經絡所使得的不順心作業或噪聲源等控制在最長容許。
XCL211類型電模快額定電壓範圍在2.7V~6.0V互相。主機電源輸出功率也可以選用內阻從0.9V無數個設置。XCL211題材電源開關操控模塊概率被比較固定走不動,夠操控工作輸出紋波。軟初始化的時間設置為1ms(TYP.),就可以致使開關電源的電壓迅速運行。XCL211系電源開關信息模塊局限性直流電壓量功用被裝置為4.0A(TYP.)。配置了UVLO(Under Voltage Lock Out)用處,當設置相電壓在2.4V(TYP.)以內時,強硬性禁止內部人員的驅程晶狀體管數學作業。當CE=Low時,用到CL施放交流電源用處將CL(短路電流電感)中的自由電荷量釋放出電磁能,將需要量直流電量有效控制在1.0μA下。

特征描述
顯示電壓降區間:2.7V~6.0V
輸送線電壓:0.9V~VIN(FB電阻值=0.8V±2%)
內容輸出瞬時電流:2.0A
高換算成功率:0.94
把控玩法:PWM調整操縱
學習環境高溫:-40℃~+85℃
TOREX半導體行業注意能提供COMS、感知器、穩壓管等元電子元件,車輛以小體型、性能方面優勝而著明。
武漢市立維創展科技發展現有集團,長處渠道分銷TOREX供電元器件,大量的期貨貨存,誠邀合作共贏。
商品詳情學習TOREX請鼠標點擊://www.zhixianguangzhou.com.cn/brand/62.html