制造行業資迅
發布信息周期:2023-03-02 16:48:53 查看:1412
與離散工率引擎相對于較,SILERGY矽力杰主機電源傳感器的量提高了90%。SQ76825EAIM也可以下降生存電感/電容(電容器),提生工作任務使用率,減掉網絡信號失幀。SQ76825EAIM包括過強的,散熱處理和抗電磁干擾信號的性能素質功效和優異的抗電磁干擾信號的性能素質的三維圖像芯片封裝功效。高頻高頻振動與環鏡融入的性能素質。
SQ76825EAIM電包塊降低了PCB的成本和SMD水平耗時,就可以徹底少美國上市耗時(方式 很簡單,測式、按裝飛速),SQ76825EAIM擁有更簡便的回收服務管理(世界最大訂購量量,更低的CE和體統業務),有學習效率的6A,1.5MHz,I2C可和程序編寫調節器電感,內嵌式同步軟件減壓穩壓電源。

優點
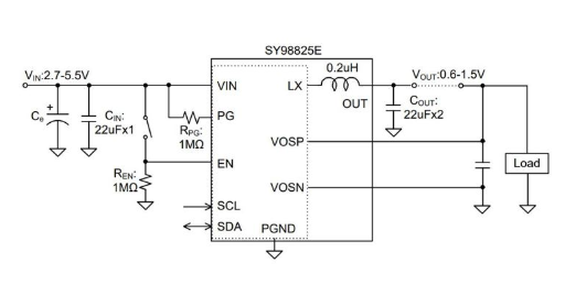
傳輸額定電壓:2.7V~5.5V
準可靠頻帶寬度:1.5MHz
里面的軟重新啟動保持浪涌額定電壓
先進典型的95μA外部瞬時電流
內控制開關低RDS(ON)(底下/底部):12mΩ/6mΩ
可和程序編寫把控好器輸出工作電壓工作電壓:0.6V至1.5V,步幅:10mV
6A連著性電動機扭矩電流大小功能
遠程訪問抑制電流電壓判斷效能,提供數據優秀的抑制精準度
1MHz飛速經濟模式加個上I2C數據總線接口協議
打嗝形式自己愛護
供電優異圖案
擁有RoHS條件的規定且無鹵素燈泡
家用suv轎車型封裝類型:MQFN3.2×4.2-16
SILERGY(矽力杰)關鍵生孩子電原電壓芯片、電原模塊圖片等模擬網元器。
針對性SILERGY矽力杰的電源線引擎貨品,立維創展作為pin to pin原位替代品商品,現貨平臺優越價位,青睞咨詢了解。
信息知道SILERGY外接電源接口請鼠標單擊://www.zhixianguangzhou.com.cn/brand/70.html
SQ76825EAIM | |
Vin_min (V) | 2.7 |
Vin_max (V) | 5.5 |
Io_max (A) | 6 |
參考使用精度等級 | ±1% |
能力敢達 | 83% @ 3.3VIN,1VOUT |
頻次更換頻次 (MHz) | 1.5 |
記憶力 (uA) | |
導通1 | |
導通電阻值2 | |
菜單欄 | |
裝封 | MQFN3.2×4.2-16 |