領域內容
公布時間:2024-12-06 17:06:14 訪問:979
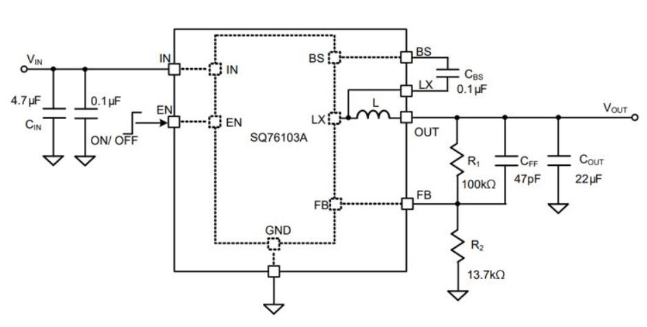
SILERGY(矽力杰) SQ76103ATRC是款應有快速率的同部降血壓電源穩壓器,專心于要用1MHz頻段位置和3A所在交流電的結構設計和應用軟件。SQ76103ATRC適應4.5V至18V的寬鍵盤輸入的電壓比率,SQ76103ATRC將電感融入到到緊密3×3×2mm裝封中。最主要的適用人群于供電集成電路芯片辦公空間室內環境。

參數值
Vin_min(V)4.5
Vin_max(V)18
Io_max(A)3
Vref精黏度±1%
熱效率可以達到91
Fsw(MHz)1
Iq(uA)180
Rdson1 50Rdson2 30端口號
封裝QFN3×3-7
功能
外部抑制電開關(頂端/側面)的低RDS(ON):50mΩ/30mΩ
4.5~18V設置電壓值范圍圖
3A負荷功率特點
±1% 0.6V精體積
偽不變頻次:1MHz
及時PWM框架圖可變現極有效率瞬態沒有響應
組織結構軟啟動器時禁止浪涌功率
限流反回方法打出短路故障守護
具有自動的治愈實用功能的過溫保護英文
逐期極限直流電的限制
放入欠壓手機定位
實現RoHS標淮且無鹵阻燃型
狹窄型封裝形式:QFN3×3-7
SILERGY(矽力杰)首要產出電壓處理器、電壓功能模塊等模擬機元件。對於SILERGY矽力杰的電源開關模塊電源軟件,立維創展作為pin to pin原位替代品品牌,現貨黃金其優勢價錢,邀請了解和咨詢。