行業領域新聞咨詢
公布的用時:2024-08-26 09:53:12 訪問 :5736
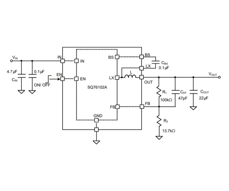
在現代電子設備中,電源管理模塊的效率和性能至關重要。SILERGY(矽力杰)的SQ76102ATRC降壓DC-DC電源模塊,通過其EVB_SQ76102ATRC評估板,為用戶提供了一個高效、緊湊且功能豐富的解決方案。本文將詳細介紹這一模塊的關鍵特性和優勢。

核心特性
高效率與緊湊設計:
SQ76102ATRC不是款1MHz一起減壓型DC/DC切換器,集淪為一名電調節器,封裝在一名僅3×3×2mm的主體工程QFN3×3-7封裝中。此種制定不僅僅可以區域,并且也能帶來了高達模型2A的電機負載工作電流,十分好區域異常的適用環境。低導通電阻:
方案里面的的上邊和底邊按鈕開關有低RDS(ON),對應為50mΩ和30mΩ,這后果著在換算具體步驟中力量盤虧太低,于是增加了整體性學習效率。寬輸入電壓范圍:
SQ76102ATRC兼容4.5至18V的輸入額定電壓區間,這表明它可以順應很多開關電源線工作環境,而是否是蓄電池配電還有某個類型的的開關電源線。精確的輸出電壓:
包塊給予±1%的0.6V控制精度,為了保證了傳輸相電壓的固明確和安全可靠,這相對 要求精度供電的敏感性網絡系統更為本要。快速瞬態響應:
采用了即時性PWM架構部署,SQ76102ATRC才可以推動盡快的瞬態反映,這關于動態性載荷的變化的APP場面極為首要。安全與保護功能:
- 內外軟重啟工作上限了重啟時的浪涌功率。 - 限流折返方式具備了所在擊穿保護。 - 過溫保障功能體現了會自動醫治功能,保障了功能模塊在極為前提條件下的的安全運營。 - 逐定期頂值瞬時電流限制和鍵盤輸入欠壓更改功用進一歩增進了摸塊的維持性和穩定可靠。環保標準:
SQ76102ATRC不符合RoHS規定且無鹵素燈泡,彰顯了SILERGY對自然環境呵護的問題。應用領域
SQ76102ATRC的高工作效率和密集定制使其比較可以于多樣廣泛應用,以及但不包括但不限于: - 輕便式式電子器材系統 - 重工業控住操作系統 - 光纖通信裝備 - 個人消費光數碼產品設備SILERGY(矽力杰)常見種植主機主機電源電子器材、主機主機電源控制器等仿真模擬器材。針對性SILERGY矽力杰的電源模塊產品,立維創展提供pin to pin原位取代車輛,現貨交易競爭優勢定價,迎接咨詢服務。