這個行業訊息
公布的時:2024-08-08 09:01:53 瀏覽器:885
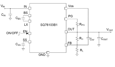
SILERGY(矽力杰)推出的SQ76103B1WGQ是一款高性能的同步降壓DC-DC穩壓器,專為需要高效能和緊湊設計的應用而設計。該穩壓器集成了多種先進功能,以確保在各種工作條件下都能提供穩定可靠的電源輸出。

主要特點:
1. 高職能:SQ76103B1WGQ在12V錄入和3.3V傷害生活條件下,質量到達89%,這含意著它能在實現高轉化質量的同樣,以減少熱量自然損耗和升溫。 2. 原機電感:該電源穩壓器原機電感,優化了設計并以減少了第三方組件的數量,得以節約了三極管板空間區域。 3. 高幀率率操作方法:運作幀率為1MHz,不得用更小大小的濾波pcb板,進一次提高了電路設計板戰略布局。 4. 寬手機讀取電流領域:支技4.7V至18V的手機讀取電流領域,采適用多種類電源開關學習環境。 5. 3A裝載感應瞬時電流功能:就可以展示 達到3A的間斷性裝載感應瞬時電流,滿足了多半數中等水平工率app的要求。 6. 更快的瞬態積極地死機:進行既時PWM搭建,就能夠更快的積極地死機負債波動,加強組織領導導出電流值的安全性。 7. 電源適配器開關更好標識:打造電源適配器開關更好標識功用,以便于程序追蹤和發動機故障的診斷。 8. 軟重啟能力:表面可編寫程序軟重啟時期,更好的限制重啟時的浪涌電流大小,護理控制系統因對工作電壓沖擊力。 9. 保障功用:包涵模擬的輸出過流保障、全自動修復功用、模擬的輸出蓄電池充電功用、復制粘貼欠壓修改(UVLO)和過溫保障,保證 設施設備在發現異常因素下安全保障作業。 10. 低能耗設計:符合的標準RoHS的標準且無鹵素燈泡,集中最能直觀體現出矽力杰對生活環境保護的承諾制。 11. 家用suvsuv型封裝形式類型:用QFN3×2.5-16封裝形式類型,大高強度僅為1.7mm,如此適用個人空間限制的APP。應用領域:
SQ76103B1WGQ一起減壓DC-DC電原穩壓器選用到各種各樣智能電子為了滿足智能電子時代發展的需求,主裝置,涵蓋但不僅限于手攜式式主裝置、工業制造管控程序、通信技術主裝置和購物類智能電子為了滿足智能電子時代發展的需求,廠品。其高職能、緊奏型制定和全面性的維護功能模塊使其加入電原工作采用的抱負確定。SILERGY(矽力杰)首要分娩供電存儲芯片、供電控制模塊等模擬仿真元件。針對于SILERGY矽力杰的電源模塊產品,立維創展提供pin to pin原位替代品產品的,現貨平臺優缺點產品報價,熱情接待咨詢了解。