這個行業內容
正式發布耗時:2024-07-31 08:54:58 打開網頁:6557

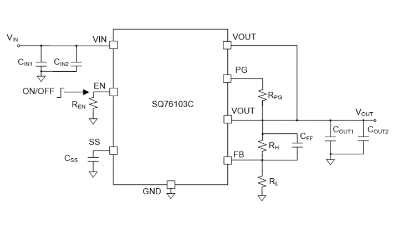
SQ76103CADM是一款由SILERGY(矽力杰)公司生產的高效同步降壓穩壓器電源模塊。以下是其主要特點和規格:
1. 顯示直流電壓電流範圍:該傳感器扶持4.7V至18V的寬顯示直流電壓電流範圍,支持于多種類交流電源應用情況。 2. 所在端電壓電流能自由調節:移動用戶能否不同須要優化所在端電壓電流,條件從0.8V到5.4V。 3. 短路交流電交流電本事:SQ76103CADM就可以出具更是高達3A的間隔短路交流電交流電,能夠滿足中高額定功率需求量。 4. 放置的頻繁 瞬時電流值模型,(FCCM):在全部電流值區間內均運用放置的頻繁 瞬時電流值模型,,為了保證保持穩定的相電壓所在。 5. 電原正常顯示:包塊嵌入電原正常顯示功效,利于攝像頭監控電原動態。 6. 軟啟服務器基本功能:第三方可源程序的軟啟服務器時光的限制了啟用服務器時的浪涌功率大小,保養系統的不會受到功率大小的沖擊。 7. 自我保證好英文功效:還有打出過流自我保證好英文(具備有自功恢愎功效)、顯示欠壓自我保證好英文和過溫自我保證好英文,狠抓系統軟件的健康啟動。 8. 二極管打包封裝和尺寸圖:使用緊密型MQFN 3×2.8-8二極管打包封裝,很大高強度僅為2mm,更適合區域空間受到限制的選用。 9. 速度:在12V導入和3.3V讀取因素下,速度萬代高達85%,能控制少精力消耗和銅管理的問題。 10. 打開平率:打開平率為2兆赫,促使減短冗余組件的外形尺寸和資金。 11. 決定性工作電阻高精準度:Vref高精準度為±1.875%,保證 導出工作電阻的明確把握。 SQ76103CADM24v電源模塊板塊其所高效化、多性能和主體工程的設計,相當適適用于適用于攜便式機、交易智能電子、化學工業抑制和通信技術操作系統等前沿技術的24v電源模塊管理工作。SILERGY(矽力杰)主耍生產的電原適配器心片、電原適配器板塊等仿真模擬功率器件。專門針對SILERGY矽力杰的電源模塊產品,立維創展提供pin to pin原位帶替新產品,外盤特色費用,的歡迎咨詢服務。