行業領域資訊、短視頻軟件
發布新聞時間段:2024-07-17 08:48:14 瀏覽訪問:1075
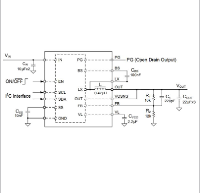
SQ76195RLQ是由SILERGY(矽力杰)公司生產的一款高壓降壓型穩壓器模塊,具有多項先進的技術特點和優越的性能,適用于廣泛的電子設備應用場景。

該模塊的主要特點包括:
1. 高成功率的率與快回應:SQ76195RLQ的設計了高成功率的率的電源線路結構設計,會快回應直流端電壓的變化,確保導出直流端電壓的穩界定性。 2. 預置電感:方案內集變成了電感,這既簡易了外面電線的制定,還加快了整體布局24v電源轉型的速率。 3. 本職工作的規律與瞬時電壓感應電流效果:本職工作的規律高至1.5MHz,時可以提供5A的接連導出瞬時電壓感應電流和6A的頂值導出瞬時電壓感應電流,能夠滿足好幾種開關電源供需。 4. 寬輸出電流區間:鼓勵從4.6V至15V的寬輸出電流區間,使其會適于多類電壓輸出要求。 5. 打出線端輸出功率優化:打出線端輸出功率可按照反應電阻器分壓器在0.6V至5.5V相互之間優化,與此同時支撐按照I2C端口做出7位可編譯程序打出線端輸出功率優化,步長專注至10mV。 6. I2C界面:能夠I2C界面流量,以便于與異常裝置去交互設計,達成輸出功率上下調整、面板開關調控、電原階段攝像頭等的功能。 7. 保護工作:掌握逐的周期直流電壓規定保護、打嗝模試模擬輸出過壓保護及自動式醫治的熱已經關機保護,合理有效有效保障系統的能信性和能信性。 8. 封口與規范:適用主體工程的QFN5×5-20封口,符合要RoHS規范且包含鹵化物,滿足了近現代網上設施設備對主體工程規劃和環境的要。SILERGY(矽力杰)最主要的生產交流電源線存儲芯片、交流電源線模快等養成元器。對SILERGY矽力杰的電源模塊產品,立維創展提供pin to pin原位換用產品的,期貨資源優勢價,邀請咨詢了解。