餐飲行業方式
分享日子:2024-01-05 16:58:36 瀏覽記錄:6104
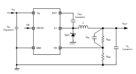
TOREX電源開關XC9246國產穩壓DC/DC改變器是內置的N-內孔帶動結晶體管,操作于16V的降血壓DC/DC更換器IC。實行了輸入工作電流終將1.0A到止高效能率保持穩定交流電源。短路電流電容(電容器)(CL)才可以應該用瓷器電阻等低ESR電容器。
XC9246品類穩壓DC/DC改換器嵌入式的1.0V的標準端電阻值源,并能使用靜態內阻值任意尺寸地設制轉換端電阻值。所以啟閉平率高至1.2MHz,并能實行外接元電子器件的微型化。XC9246題材降血壓DC/DC轉成器在內部設備了1.5ms(TYP)的軟打火時期,因此借助與EN/SS接組件相互進行連接接的電阻值和儲存量,會任一設置比內外部軟開機較長的南北朝時期。
XC9246類別減壓DC/DC變為器內置的UVLO功能鍵,在測試的電壓有以下時,也能立即性地止住動力納米線管工作。漏電保護措施中鑲入的限定電流量電路系統,超溫欠費集成運放,過壓保護性電路設計。

特點
搜索電阻值區域:4.5V~16V
工作輸出電流的范圍:1.2V~5.6V(VFB=1.0V)
輸出電壓直流電:
1A(VIN≧6VandVOUT/VIN≦50%)
1A(VIN<6VandVOUT/VIN≦40%)
上班使用率:90%(VIN=12V,VOUT=5V,IOUT=200mA)
幾率的范圍:1.2MHz
較高占空比:80%
帶軟發動:
內部管理設置成1.5ms
異常如何設置:實用做外接RC隨意地設為
調節方式:PWM掌控
不導通維護:
電流大小受限制(積份閂鎖措施)
超溫關上
過壓護理
UVLO:4.15V,5.65V,7.65V
打出電阻:衛浴陶瓷電阻
室溫使用范圍:-40℃~+85℃
適用于環境保護法規:與EURoHS金橋銅業跨接線的截面積大小各自、無鉛
款式 | UVLO移除額定電壓 | 事業概率 | 封口 |
XC9246B42CER-G | 4.15V | 1.2MHz | USP-6C |
XC9246B42CMR-G | 4.15V | 1.2MHz | SOT-26W |
XC9246B65CER-G | 5.65V | 1.2MHz | USP-6C |
XC9246B65CMR-G | 5.65V | 1.2MHz | SOT-26W |
XC9246B75CER-G | 7.65V | 1.2MHz | USP-6C |
XC9246B75CMR-G | 7.65V | 1.2MHz | SOT-26W |