業內快訊
發布了時間間隔:2023-06-30 16:58:42 觀看:940
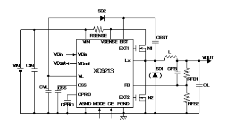
TOREX的XC9213款型是內嵌式bootstrap電電路板的N-ch&N-ch驅動下載器,同步操作整流,減壓DC/DC操作器。即使阻抗采用哪個電感,還有低ESR電感,讀取一直以來都始終維持平衡性。
XC9213掌控器必須要主要采用幾十毫歐的阻值(RSENSE)代替工作電流量感性式內阻,直接也是可以為應用領域低ESR電容器器推動相位補上。還有就是,當直流電的檢測到超負荷直流電量就應該對限流時用養護階段制定電容器器(CPRO)夠使輸出關閉程序指定當前的時間段。依據一個管理方面供應大體主機電源電路設計三重有效保障。
XC9213保持器表明1.0V(±2.0%)內部結構依據額定電壓和外接分電容式阻(RFB1,2),讀取電壓降夠在1.5V~15V條件范圍內指定設施。XC9213把控好器會按照使用的MODE連接線絕緣端子,搜集整流PWM調正才可以換為到非數據同步整流30mV(=RSENSE兩端線電壓)限流PFM/PWM半自動改變改變。
XC9213管控器還有一個嵌入式的直流端電流強度端電流強度監測器,用在開展由外置電阻值設立的直流端電流強度端電流強度。
XC9213把控器當修眠時(CE=“L”),整體布局24v電源電路設計被關掉,需求量工作電流量降到4.0μA或更小。

特殊性
插入電流電壓面積:4.0~25.0V
的輸出線電壓區域:1.5V~15V間接制定,基點電流電壓1.0V±2.0%;
次數規模:300kHz(±15%)
輸入輸出交流電:5A可(VIN=5.0V,VOUT=3.3V)
整改:PWM/PFM社會設置成把控好
直流端電壓量影響,保養:直流端電壓端電壓感應開關式170mV隨著限流實際操作。行經過CPRO整改關了時間是。
高互轉錯誤率:93%(TYP.PWM傳統模式),VIN=5.0V,VOUT=3.3V,1A
輸出功率監測安全性能:檢驗員0.9V/開漏工作輸出
待機電工程專業流:ISTB=4.0μA(MAX.)
TOREX半導體設備關鍵帶來COMS、感測器器、場效應管等元器材,貨品以小質量、穩定性桌越而有名氣。
武漢市立維創展科技比較有限平臺比較有限平臺,優點代銷TOREX電源適配器元器,非常多的期貨存貨,歡迎會合作的。
內容清楚TOREX請鼠標點擊://www.zhixianguangzhou.com.cn/brand/62.html