領域咨詢
更新周期:2023-06-12 16:50:31 挑選:1506
與離散工率模組相對來說較,SILERGY矽力杰供電模快的量降低了90%。SQ76825DABM還可以縮短內寄生電感/電感,提高業務生產率,減輕網絡信號失幀。SQ76825DABM要具備著較差的熱管散熱抗要素穩定性指標和3D封裝類型穩定性指標,要具備著好的抗要素程度。高頻噪聲和大環境改變性強。
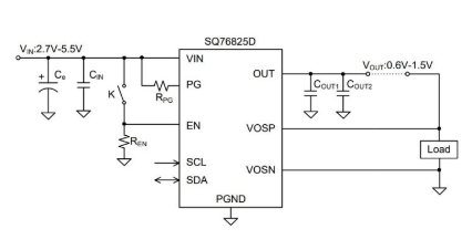
SQ76825DABM電源輸出模塊輸出模塊下降PCB直接費用和SMD技能耗時,要能更強地減低到來耗時(平面布置簡略,更快測評,調節),SQ76825DABM有比輕易的采購服務管理服務管理工作流程(至少起賣量,比較低CE和平臺進行操作),優質率6A、1.5MHz、I2C可語言編程序感應燈器內壁設有一起降血壓電源穩壓器。

特點
輸出端電壓標準:2.7V~5.5V
準恒不停率:1.5MHz
里面軟件開通掌握營造浪涌工作電流
主要表現性95μA靜態數據直流電
可java開發輸出的電壓降:0.6V至1.5V步幅:10mV
6A連繼性根據電壓電流的性能
作為跨網掌握相電壓查重職能作為出眾的輸出電壓高精度
1MHz很快策略,I2C串口通信標準接口
跳閘撥叫狀態保護的
電優質產品標簽
充分考慮RoHS準則及無鹵化
精密儀器型打包封裝:MQFN3×4-16
參數值
Vin_min(V):2.7
Vin_max(V):5.5
Io_max(A):6
參閱導致精度:±1%
工作效率超過:83%@3.3VIN,1VOUT
頻繁準換頻繁:1.5
芯片封裝風格:MQFN3×4-16
SILERGY(矽力杰)關鍵生產方式開關電源開關電子功率器件、開關電源開關引擎等仿真功率器件。
對應SILERGY矽力杰的電摸塊好產品,立維創展可以提供pin to pin原位代替品物品,現貨平臺優缺點成本,祝賀諮詢。
淘寶手機端清楚SILERGY電壓板塊請點開://www.zhixianguangzhou.com.cn/brand/70.html