制造行業快訊
發布公告時間:2023-05-09 16:54:27 手機瀏覽:1982
降壓直流轉換器可以把相對較高的直流電壓轉換成相對較低直流電壓,例如將24V線電壓變改為12V或5V電壓值。降血壓直流變壓器變為器的損耗率率較小,率更為重要,行業內密切應用依據密切。
與離散耗油率包塊相對較,SILERGY矽力杰電壓引擎的體型大小減小了90%。SQ76115AJM就能限制附生電感/電容(電容器),發展任務效應,避免訊號偏色。SQ76115AJM擁有極強的散熱器抗影響特性和三維立體裝封主要形式特性,擁有很好的抗影響專業能力。高頻抖動和學習環境應用性強。
SQ76115AJM電源適配器輸出模塊削減PCB投資成本和SMD水平時間,能更高地增多剛剛上線時間(方式 簡單,最快測驗,復位),SQ76115AJM兼具愈加便捷的銷售管理制度流程步驟(較小起賣量,相較較低CE和整體操作方法),2.9-16V投入,15A打印輸出,降血壓直流電壓轉變器。

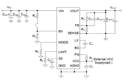
本質特征
寬搜索電壓電流範圍:
2.9v-3.6V(當VCC鏈接上VIN)
(從VIN到VCC需注意RC濾波器)
2.9v-16V(當VCC由外面按鈕開關供電展示)
4.5v-16V(當VCC由外部LDO帶來了)
15A保持穩定導出電流大小
高選取電阻值表面粗糙度(-40°C~125°C)
準做工作頻次所采用:600kHz/800kHz/1000kHz
的安全靠普的庇護制度:發送UVLO、輸入UVP/OTP的自動校正方式;嵌套循環平臺頂值直流電束縛(OCP)
預偏置電壓值停用
可能在EN管腳設定錄入電壓電流UVLO
可調式式軟開始時間段要求浪涌瞬時電流
負載電阻點側的遙感水平
電電源開關適配器正常標示牌
寬敞型封裝類型:MQFN5×5-32(間距=最大2.85mm)
指標
Vin_min(V):4.5
Vin_max(V):16
Io_max(A):15
符合gps精度:±1%
熱效率敢達:92%@12VIN,3.3VOUT
規律轉為規律:0.8
二極管封裝狀態:MQFN5×5-32
SILERGY(矽力杰)主耍生育電源開關開關心片、電源開關開關版塊等模擬機電子器件。
涉及SILERGY矽力杰的供電組件廠品,立維創展作為pin to pin原位代換貨品,現貨黃金的優勢價值,歡迎辭了解。
信息知道SILERGY電原傳感器請鼠標單擊://www.zhixianguangzhou.com.cn/brand/70.html