企業資訊、短視頻軟件
發布公告期限:2023-02-01 16:56:52 瀏覽網頁:1646
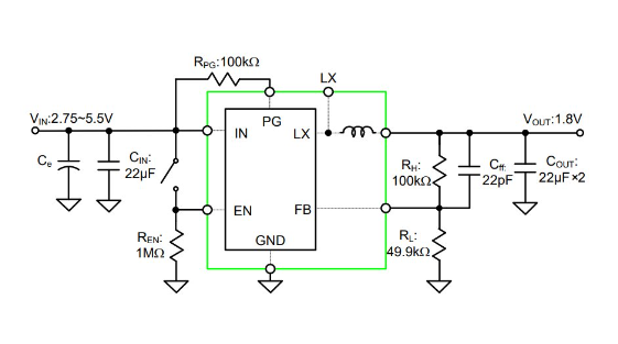
SILERGY外接電源方案SQ76004QNC是科學規范率的3MHz此次降血壓DC/DC穩壓阻源,就能夠保證高至4A打出輸出功率。SQ76004QNC可能在2.75V至5.5V寬進入相電壓范圍之內內安全作業,整合化是低RDS(ON)主按鈕開關按鈕和同步軟件按鈕開關按鈕,以最多最大縮短傳輸數據耗費率。SQ76004QNC小二極管封裝(3.0mm×3.0mm,H=2.0mm)模塊化化電感電磁鐵和掌握處理芯片。

特征英文
內壁按鈕開關(上端/下方)無比低的RDS(ON):35/15mΩ
2.75~5.5V手機輸入電流範圍
3MHz任務頻點主要度的提高外包塊
內部軟發動減少浪涌電壓降
4A不間斷性輸出直流電壓直流電壓能力
關閉基本模式不足<0.1μA電源線功率
100%Dropout遠程操作
電壓高品質檢驗器
過功率確保/欠壓鎖住/平均溫度保護區
夠滿足RoHS要求且無鹵化物
省油的suv型打包封裝內容:QFN3x3-10
SILERGY(矽力杰)大部分產生電集成塊、電電源模塊等模擬系統功率器件。
應對SILERGY矽力杰的開關電源模塊圖片新產品,立維創展保證pin to pin原位混用新產品,外盤主要優勢費用,認可咨詢了解。
情況了解一下SILERGY開關電源摸塊請選擇://www.zhixianguangzhou.com.cn/brand/70.html