的行業信息資訊
發布新聞事件:2022-10-10 16:49:56 搜索:1050
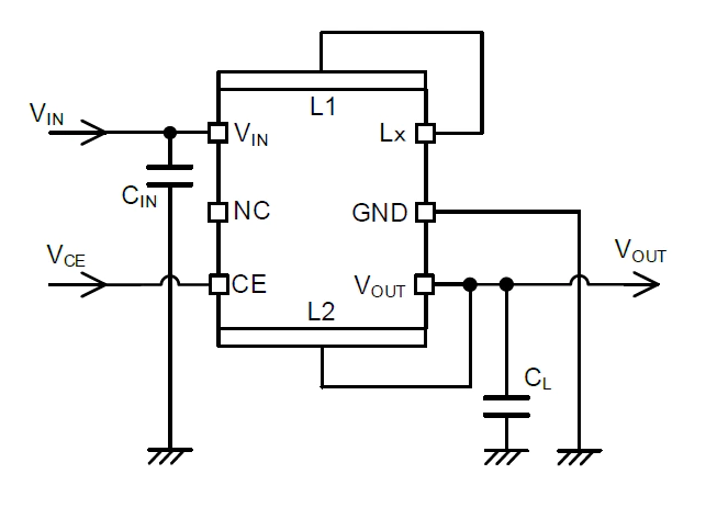
TOREX的XCL232品類DC/DC換算器是便用特低功率損失用電線路和PFM控制次級線圈的ibms式減壓導入整流器。ibms控制IC和電磁能電感線圈,完成了袖珍型化,僅需添加2個外接24v電源模快電容器,搭載合理節省空間的24v電源模快模快。前者,XCL232一系列DC/DC轉變成器通過特低感應電流消耗線路和PFM調節構建了輕用電負荷板的速率高率。
XCL232系列表DC/DC轉型器使用的電壓就能夠從1.8V到6.0V設計,導出的電壓不錯完成外部設計從0.5V到3.6V如何設置。內裝UVLO使用性能,當VIN額定電壓不超UVLO檢檢端電壓時,關了內外pch帶動FET和nch驅使FET。D型滿足CL自放電特點,在修眠時享受VOUT與GND的按鈕,按照內電阻擊穿CL電勢。擁有這樣的的特點,內容輸出電阻還可以在髙速下重歸到GND基準。

顯著特點
輸入的電壓條件:1.8V~6.0V
傷害相電壓設制區間:0.5V~1.9V(0.05V連續);2.0V~3.6V(0.1V時間間隔)
工作輸出線電壓定位精度:±20mV(VOUT1-2≦1.0V);±2.0%(VOUT1-2>1.0V)
輸入直流電壓:150mA
材料耗費電流大小:200nA@VOUT=1.8V
保持技巧:PFM控住
吸收率:86%(VIN=3.6V,VOUT=1.8V,IOUT=10mA)
能:CL充放(D型);UVLO
保障效能:過流保障
顯示效果電容器(電容器器):陶瓷制品電容器(電容器器)
順應綠色環保規范標準:與EURoHS規格參數相配備、無鉛
TOREX半導體器件最主要的帶來了COMS、傳紅外感應器器、整流二極管等元電子器件,軟件以小體積計算、效能優勝而最有名的。
東莞市立維創展網絡十分有限品牌,優勢分銷模式TOREX電源模塊元器,很大現貨黃金存儲,青睞媒體合作。
詳情頁認識TOREX請點一下://www.zhixianguangzhou.com.cn/brand/62.html
商品類型名號 | 顯著特點 | 芯片封裝 | 方式 | 調節 | FET | VIN(MIN) | VIN(MAX) | VOUT(MIN) | VOUT(MAX) | IOUTorIIN(mA) | FB/VOUT額定電壓gps精度(%) | 自由振蕩概率(MHz) | 消耗量直流電(μA) | CE | 帶軟起動的 | 起熱關斷 | 特典交流電 | CL半自動電池充電 | 短路故障防護 | UVLO | 瓷器電容(電容器) | 室溫范圍之內(℃) |
XCL232 | Built in Inductor | CL-2025-03 | Step-Down | PWM/PFM | Pch | 1.8 | 6.0 | 0.5 | 3.6 | 150 | ±2.0%(VOUT1-2>1.0V) | - | 0.2 | Yes | No | No | - | Yes | Yes | Yes | Yes | -40~85 |