行業中房產資訊
發表精力:2021-12-17 17:10:38 瀏覽網頁:1422
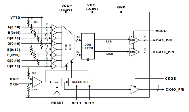
EUVIS MX8811H等同于8:1多路復用器的高速11通道。雙數據速率鎖存器使用數據速率為時鐘速率兩倍的11位差分數據輸入輸出。輸出驅動器的上拉電源VCCO可用作安裝適合最流行的高速接口標準規定(如CML或LVDS)的輸出電平。EUVIS MX8811H多路復用器可在高于4GHz的時鐘頻率下運行。數字數據輸入端為單端,具有片上100歐姆終端電阻,EUVIS MX8811H參照電壓VTTD可承載適用于各種各樣單端接口標準的寬范圍電壓電平。調節引腳SEL1/SEL2選擇最好采樣窗口,以適用88個輸入數據的各種各樣延遲。EUVIS MX8811H提供除以8的時鐘輸入輸出CK8O_P/N和采樣相位選擇(SEL1和SEL2),以提升相對于輸入數據的采樣相位對齊。為需要同步多個MX8811S芯片輸入輸出的應用程序提供復位功能模塊。CKOE引腳用作在不中斷內部操作的情況下使用/禁用CK8O_P/N時鐘輸入輸出的輸入輸出驅動器,以方便系統應用。

大部分本質特征
?11位8:1(總共88:11)多路復用技術器,每臺差分讀取輸出電壓位的啟動波特率過于8Gbps;
?構思看做EUVIS >8Gsps MUXDAC(如MD622H和MD662H)或高數據統計表格帶寬字自制器需提交的特別數據統計表格多路復接;
?作為單端數值和重設插入的VTTD片上100歐姆電子設備;
?11位差分對讀取轉換,帶進拉電源線VCCO,以適應各類多種多樣公路usb接口條件法律法規;
?最棒放入數據文件抽樣頁面抉擇(SEL1/SEL2);
?有著輸入打印輸出驅動軟件器便用/阻止控制(CKOE)的互補性除了4石英鐘LVDS錄入轉換,不須要斷開單片機芯片的內外運作;
?重置實用功能控制模塊,一起很多個集成ic應用;
?2.7W模塊損耗量;
?TQFP二極管封裝,帶泄露襯墊,以增長接地裝置和熱管散熱;
廣州 市立維創展科技創新是EUVIS的批發商廠家商,一般給予EUVIS的全球排名尖端的快速數模切換DAC、真接數字式工作頻率煉制器DDS、復接DAC的基帶芯片級軟件,還有繞城高速數據采集板卡、動態信息正弦波形遭受器等軟件,原裝機現貨平臺,報價好處,追捧咨詢服務。