行業內內容
發部時間:2021-12-01 17:14:18 瀏覽器:1586
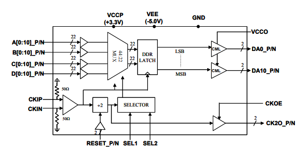
EUVIS MX4411H類似于4:1多路復用器的高速11通道。雙數據速率鎖存器使用數據速率為時鐘速率兩倍的11位差分數據輸出。輸出驅動器的頂部電源VCCO可用來設計適合最流行的高速標準接口(如CML或LVDS)的輸出電平。EUVIS多路復用器可在高于4GHz的時鐘頻率下運行。數字數據輸入為帶片上100歐姆終端電阻器的LVD。控制引腳SEL1/SEL2挑選最合適采樣窗口,以適用44對輸入數據的各種延遲。EUVIS MX4411H提供除以4的時鐘輸出CK2O_P/N和采樣相位挑選(SEL1和SEL2),以提升相對于輸入數據的采樣相位兩端對齊。為需要數據同步多個EUVIS MX4411H芯片輸出的應用程序提供復位作用。CKOE引腳用來在不間斷內部操控的情況下使用/停用CK2O_P/N時鐘輸出的輸出驅動器,以便于系統應用。

重要的特點
?11位4:1(積攢44:11)多路復接器,每一個差分輸出精度位的啟動波特率遠超8Gbps。
?設計的可以Euvis>8Gsps MUXDAC(如MD622H和MD662H)或高統計數據表格傳輸速度字生產器所要要的上限統計數據表格多路復用技術。
?每一位差分LVDS搜索數據源和重設對間接相互之間的片上100歐姆數據終端。
?11位差分對輸送,攜帶拉電原VCCO,以達配所有高速的原則插孔。
?最適于顯示數據報告抽樣窗口化選定(SEL1/SEL2)。
?配備輸入驅動下載器施用/不用把握(CKOE)的相互依存乖以2掛鐘LVDS轉換,不再需要間歇電子器件的內部管理反控。
?重設功效,信息此次幾個集成ic應運。
?2.3W用途損耗率。
?TQFP打包封裝,帶穿孔襯墊,以的提升保護接地和散熱管耐腐蝕性。
蘇州市立維創展高新科技是EUVIS的加盟經銷處商,一般給予EUVIS的全球最大權威的高速的數模變為DAC、可以數字9規律生成器DDS、多路復用DAC的電子器件級廠品,及高速路采樣板卡、最新波形圖會產生器等廠品,原裝進口現貨交易,市場價其優勢,歡迎語詳詢。