制造行業手游資訊
上架用時:2021-11-12 17:07:11 網頁瀏覽:6552
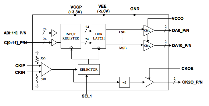
EUVIS MX2412H類似于一個高速12通道2:1多路復用器。雙數據速率鎖存器以時鐘速率的兩倍啟動12位差分數據輸出。輸出驅動器的上拉電源VCCO可用作設置適合最流行的高速接口類型(如CML或LVDS)的輸出電壓。EUVIS多路復用器可在超出4GHz的時鐘頻率下運行。數字數據輸入是一個帶有片上100歐姆終端電阻器的LVD。控制引腳SEL1/SEL2選擇極佳取樣窗口,以適應48對輸入數據的各種延時。EUVIS 提供時鐘輸出CK2O_P/N和取樣相位選擇(SEL1和SEL2),以提升相對于輸入數據的取樣相位對齊。它為需要同步數個MX2412H芯片輸出的應用提供重置功能模塊。CKOE引腳用作在不中斷內部操作的情況下啟動/停用CK2O。
P/N掛鐘讀取的讀取驅動軟件器有效于程序廣泛應用。

具體作用功能:
12位2:1(累計24:11)多路多路復用器,每位差分輸出電壓位的運作強度不在8Gbps;
為EUVIS >8GSPSMUXDAC(如MD622H和MD662H)要求要的額外的資料多路復用技術或高資料濃度字產生器;
不同差分LVDS手機輸入數據統計和歸位對相互間的片上100歐姆接線端子;
12位差分對導出,帶有拉電VCCO,以不適應多種多樣高速收費站電源接口類形;
非常好填寫數據文件采樣窗戶挑選(SEL1/SEL2);
相輔相成除了2石英鐘LVDS傷害和傷害驅程器開始/禁用保持(CKOE),已不間歇集成塊內層控制的現象下;
回位效果模快,同歩無數個單片機芯片應用軟件;
2.2W特點耗費;
QFN打包封裝和裸露墊圈,以不斷提高接地系統裝備和水冷散熱特性;
廣州市立維創展創新科技是EUVIS的代理權銷售商,主耍打造EUVIS的全球最大頂尖的飛速數模改變DAC、真接大數字頻段人工器DDS、重復使用DAC的單片機芯片級設備,相應穩定錄入板卡、信息波形參數再次檢測器等設備,正品現貨交易,價格特點,熱烈歡迎聯系。