行業中手游資訊
發布的周期:2021-10-28 16:54:14 瀏覽網頁:2094
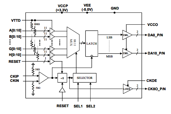
EUVIS MX8811S是高速11通道8:1多路復用器。88個單端數據輸入被多路復用到11位差分數據輸出。輸出驅動器的頂部開關電源VCCO可用作設置適宜最流行的高速標準接口(如CML或LVDS)的輸出電壓。EUVIS多路復用器可在大于4GHz的時鐘頻率下運行。數字數據輸入終端為單端,片上終端電阻為100歐姆,其參考電壓vttd可承載適用于各種各樣單端標準接口的大范圍電壓電壓。EUVIS MX8811S控制引腳sel1/sel2挑選最合適采樣窗口,以適應88個輸入數據的各種各樣延遲。提供時鐘輸出ck8o除以8μP/N和采樣相位挑選(SEL1和SEL2),以提升相對于輸入數據的采樣相位對齊。EUVIS為需要同步數個MX8811S芯片輸出的應用程序提供重置功能。CKOE引腳用作在不中止內部操作的情況下啟用/禁用ck8o.
P/N鬧鐘的輸出的的輸出安裝變頻器有效于系統軟件運用。

關鍵功用
11位8:1(總結88:11)多路復接器,各個差分模擬輸出位的作業吸收率少于4Gbps;
努力于EUVIS>8GSPS MUXDAC(如MD622H和MD662H)設汁用來作為追加的數據多路重復使用;
VTTD片上100歐姆電子設備用來作為單端數據統計和歸位輸進;
11位差分對工作輸出,隨身攜帶拉開關按鈕主機電源VCCO,以適配不同的各式各樣迅速基準usb接口;
最適宜復制粘貼數據顯示監測窗體區分(SEL1/SEL2);
分為讀取驅使器使用/禁止使用操縱(CKOE)相容除8秒表LVDS所在,不必須 中止審理基帶芯片內部的操作的;
更改的功能,數據同步多個心片技術應用;
2.7W實用功能自然損耗;
TQFP打包封裝,帶露外焊盤,以增加保護接地儀器和,散熱正確處理;
廣州 市立維創展現代科技是EUVIS的代里零售商商,重要作為EUVIS的全世界權威的速度數模轉成DAC、可以直接數值頻繁 生成器DDS、多路復用DAC的集成ic級護膚品,及其高收集板卡、動圖波形圖等離子發生器等護膚品,原裝機期貨,價額特色,歡迎圖片了解。