服務行業最新資訊
公布的時光:2020-08-18 16:07:03 閱讀:2273
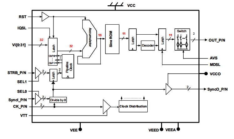
DS878是一款高速直接數字頻率合成器(DDS),頻率調諧分辨率為32位,ROM相位分辨率為13位,DAC幅度分辨率為11位。DAC模擬輸出可在正常保持模式(用于第一奈奎斯特頻段)和回零模式(用于第一,第二和第三奈奎斯特頻段)操作之間選擇。DS878和DAC正常保持模式下,可在第一奈奎斯特頻段附近產生最高1.8 GHz的頻率(時鐘速率為3.6 GHz),或在DAC調零模式下產生最高5.4 GHz的第三奈奎斯特頻段。
DS878初始相位可以復位到零度啟動。該芯片有一對互補的模擬輸出,后端為50-∧。輸出波形的頻率可由32個頻率控制位VI[0:31]控制。DS878可接受差分時鐘輸入或單端時鐘輸入,具有50-∧片內后端端子和用戶自定義閾值。頻率分辨率位接受LVTTL或CMOS輸入電平。差分同步輸入SYNCI_P/N為多個芯片應用提供同步,啟動每個芯片準備接受頻率字輸入。
DS878內部產生的同步選通輸入除以8時鐘躍遷沿鎖存器,這些時鐘也發送到SYNCO_P/N。輸出引腳SYNCO_P/N作為參考,頻率字和頻閃輸入時序與內部同步,以8個時鐘分頻,從而正確鎖定。復位是異步的,以最大限度地降低模擬輸出有效性的時鐘延遲。

DS878主要特征
32位規律調諧字
13位ROM相位具體地址解釋
劇情中的11位dac
秒表概率多達4.5GHz
模似輸入輸出可以在常規恢復圖片格式文件和零圖片格式文件彼此來選定
正弦交流電波會產生的第1個奈奎斯特帶達到2.25GHz,第三步個奈奎斯特波長趨于正常值做到模式,或6.75GHz零化玩法。
在4 GHz石英鐘傳輸速度下,最次的寬帶網絡SFDR貼近50 dBc(dc到2 ghz帶寬的配置)
50后臺相容模擬仿真波形參數的輸出
多片導入P/N搜集
SyncO_P/N為數據信息加載失敗和云同步選通迅號具備了參閱。
LVTTL/CMOS數字化模型調節發送
異步回位(RST)引腳牽引0關鍵時期(IQSL=低)或90(IQSL=高)運行壯態
在發布平率Word和DAC輸入輸出頻次的Strobe放入(STRBUP/N)
寬的數據分析加載失敗任務欄限制DS 878由存貯器和微把控器把控,FPGA或DSP存儲芯片在鐘表頻帶寬度更換過程中中不同抱死或發動機故障就可能升級數最多8個掛鐘時期的的頻率字。
單-5V電的耗電量為4.3W
64針QFN9x9封口
西安市立維創展科學技術是EUVIS的進口代理銷售商,首要供給EUVIS的全球性一流的快速數模變換DAC、可以數字9聲音頻率轉化成器DDS、多路復用DAC的電源芯片級成品,甚至高速公路采集程序板卡、日常動態正弦波形突發器等成品,正品期貨,價格多少主要優勢,熱烈歡迎了解。
上一篇: 高速模數轉換器ADC時鐘極性與啟動時間
下一篇: E2V半導體中數模轉換器的應用優勢