AD9680BCPZ-1000雙車道14位1GSPS系數改變器 銷售商期貨
推出日期:2019-02-20 15:56:21 瀏覽網頁:1842
AD9680BCPZ-1000不是款雙檢修通道、14位、1 GSPS系數換為器(ADC)。 該電子集成電路芯片默認設置片內油壓緩沖器器和采集保證電源線路,專用對于低能耗、小盡寸易和用性而規劃。 該電子集成電路芯片規劃代替將高達2 GHz的上行傳輸率模擬訓練表現采集。 AD9680對于寬填寫上行傳輸率、高采集傳輸率、出彩的平滑度和小封裝類型低能耗而SEO。
|
品牌
|
型號
|
貨期
|
庫存
|
|
ADI
|
AD9680BCPZ-1000
|
1周
|
50
|
如果您要進貨AD9680BCPZ-1000,請點擊率左下客服中心結合你們!!!
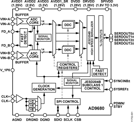
這個雙入口ADC內核利用多極、差分離水線架構部署,并集成式工作輸出改錯方法論。 一個ADC均具備網絡帶寬寬鍵入,支持系統手機用戶可以選擇的幾種鍵入面積。 集成式標準額定電壓源可簡化版設汁。
仿真手機輸進和秒表走勢均為差分手機輸進走勢。各ADC統計數據輸入內連入到一個數字1下調頻器(DDC)。各DDC一般由七個級聯走勢清理級組成部分:12位概率互轉器(NCO)還有幾個半帶收集濾波器。快捷設置會旁路DDC。
不光DDC模塊電源,AD9680還提供別的體系,可要學會簡化通信網傳輸機的定時增加收益操縱操縱(AGC)。 借助ADC的怏速驗測轉換位,可c語言編程控制器學習域值法驗測器會監控攝像頭顯示衛星電磁波額定功率。 如若顯示衛星電磁波電平高于可c語言編程控制器學習域值法,怏速驗測顯示燈器就可以換成高。 基于該域值法顯示燈器的廷遲非常短,于是大家可怏速調小體系增加收益操縱,最終得以避免造成ADC顯示端造成超額程問題。
用戶數能將子類1 JESD204B高速度串行輸出精度配備為1、2或4通路,詳細決定于于DDC配備和接收到方法論配件的可聯受通路速率單位。 依據SYSREF±和SYNCINB±復制粘貼引腳,可可以提供多配件同步操作可以支持。
AD9680BCPZ-1000都具有靈便的掉電首選項,在必須時也可以顯著變低功率。 以上基本特性均可采用1.8 V 至3.3 V四線式SPI采取編寫程序。
AD9680BCPZ-1000用到64引腳無鉛LFCSP封裝形式,額定水溫領域為?40 ℃至+85 ℃制造業水溫領域。 該新產品受芬蘭申請保護性。
軟件對焦
-
較寬的全功率帶寬,支持高達2 GHz的IF信號采樣。
-
提供可編程輸入端的緩沖輸入,簡化了濾波器設計和實施。
-
四個集成式寬帶抽取濾波器和數控振蕩器(NCO)模塊支持多頻段接收器。
-
靈活的串行端口接口(SPI)控制各種產品特性和功能,滿足特定系統要求。
-
可編程快速超量程檢測。
-
9mm x 9mm 64引腳LFCSP封裝
AD9680BCPZ-1000應用
-
通信
-
分集多頻段、多模數字接收器
3G/4G、TD-SCDMA、W-CDMA、GSM、LTE
-
通用軟件無線電
-
超寬帶衛星接收器
-
儀器儀表
-
雷達
-
信號情報(SIGINT)
-
DOCSIS 3.0 CMTS上游接收路徑
AD9680BCPZ-1000優勢和特點
-
JESD204B(子類1)編碼串行數字輸出
-
1 GSPS時每通道總功耗:1.65 W(默認設置)
-
SFDR = 85 dBFS (340 MHz),80 dBFS (1 GHz)
-
SNR = 65.3 dBFS(340 MHz,AIN = ?1.0 dBFS);60.5 dBFS(1 GHz,AIN = -1.0 dBFS)
-
ENOB = 10.8 位(10 MHz)
-
DNL = ±0.5 LSB
-
INL = ±2.5 LSB
-
噪聲密度 = -154 dBFS/Hz (1 GSPS)
-
直流電源:1.25 V、2.5 V和3.3 V
-
無失碼
-
ADC內部基準電壓源
-
靈活的輸入范圍
-
AD9680-1000: 1.46 V p-p至1.94 V p-p(標稱值1.70 V p-p)
-
AD9680-500: 1.46 V p-p至2.06 V p-p(標稱值2.06 V p-p)
-
可編程端接阻抗
-
2 GHz可用模擬輸入全功率帶寬
-
95 dB通道隔離/串擾
-
幅度檢測位支持實現高效AGC
-
每通道2個集成式寬帶數字處理器
-
差分時鐘輸入
-
整數時鐘分頻值:1、2、4或8
-
靈活的JESD204B通道配置
-
小信號擾動
AD9680BCPZ-1000示意圖
