制造行業最新資訊
上架用時:2024-05-07 08:40:33 搜素:738

ALN3450-09-3530是WENTEQ品牌的一款毫米波低噪聲放大器(MILLIMETER WAVE LOW NOISE AMPLIFIER),具有以下主要特點:
- 低背景噪音:超小化數據信號使用時獲取的背景噪音,保證高信噪比。 - 高收獲:在33.0至36.0GHz平率范疇內作為高收獲操作流程,典例收獲參考值32.0至35.0dB。 - 低VSWR(交流電壓駐波比):輸出的輸出阻抗配對與傳送數據線輸出阻抗配對配對性高,減低反射強度和數據信息毀損。 - 沒有理由平穩:即使復制粘貼/輸出精度電阻值怎樣才能變化無常,總是長期保持平穩的做工作方式。 - 尺寸小、的價格低:嬌小玲瓏構思和較低的的成本,支持于多種類操作景象。 - 接口標準和外接主機電源:利用K型母線鏈接器I/O端口處,都要獨立直流電外接主機電源供電系統。 - 操作步驟水溫條件:上班水溫條件在-40°C至+75°C左右,數據存儲水溫條件為-55°C至+125°C。 - 電力電氣規格參數值:屬于收獲非常平整度、逆向隔開度、填寫/打印轉換VSWR、雜散、P-1dB壓縮視頻點、打印轉換IP3等參數值,闡述了變小器的特點指數公式。 - 明顯額定電流值值:RF填寫輸出功率不超越+5 dBm,電電流值不超越+15V,數據存儲溫度受到限制。 選使用在紅外光微波網絡通信、汽車雷達、通訊衛星微波網絡通信等層面,必須高耐磨性、低燥聲的變成應用軟件。規格參數:
| Paramcters | Specifications | |||
| Minimum | Typica | Maximum | ||
| Frequency Range | GHz | 33.0 | 36.0 | |
| Nominal Gain @25℃ base plate temperature | dB | 32.0 | 35.0 | 38.0 |
| Noise Figure | dB | 3.0 | 3.5 | |
| P-1dB Compression Point | dBm | 10.0 | 11.0 | |
| Output IP3 | dB m | 16.0 | 19.0 | |
| Gain flatness | dB | +/-1.0 | +/-1.5 | |
| Gain Variation over Temperature Range | dB | +/-1.5 | ||
| Reverse Isolation | dB | 55.0 | ||
| Input VSWR | 1.8:1 | 2.5:1 | ||
| Output VSWR | 1.8:1 | 2.5:1 | ||
| Spurious | dBc | 60.0 | ||
| Operating Temperature | ℃ | 40.0 | +75.0 | |
| Survival Temperature | ℃ | -45.0 | +125.0 | |
| DC Power Supply Voltage | V | +8.0 | +10.0 | +12.0 |
| DC Power Supply Current | mA | 140.0 | 160.0 | 200.0 |
| RF In/Out conncctors | k-Female | |||
| DC Input Connector | Feedthru Pin | |||
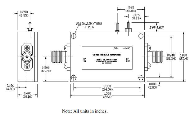
| Size | inches | 1.50×1.0×0.4 | ||
蘇州市立維創展現代科技是WENTEQ的代理商商,具體提供數據WENTEQ物品還包括馬蹄形器、隔離開器、裝載終端用戶等,物品原放國外進口國外進口,性能擔保,報價優勢,受歡迎咨詢了解。