服務行業手游資訊
發布信息時間段:2023-04-19 16:31:22 手機瀏覽:1293
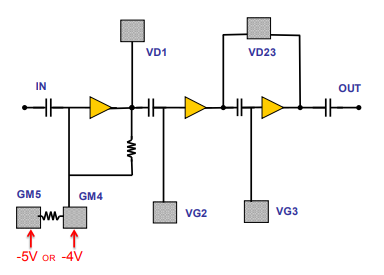
UMS CHA3409-98F是款3級單片中功率放大器,能夠產生23dB線型增益值和19dBm輸出功率。CHA3409-98F包括初級的自偏置電壓,能夠降低溫度與技術工藝改變產生的影響。
CHA3409-98F專門比較適合從航空航天中國軍事到商業樓通迅設備和檢測設備的多見的使用。
CHA3409-98F選擇pHEMT加工制造枝術,柵極尺寸為0.15μm,隨著材料孔、的空氣橋和電子設備束柵神行者刻的技術。
CHA3409-98F適用于帶BCB防防層的裸片。

重要特證
聯通寬帶功能:25-45GHZ
縮少1db時為19dbm磅
23db線型增加收益值
19%的PAE1dbc
直流變壓器電偏置電阻:Vd=4伏,ld=100MA
單片機芯片面積2x13x0.1(mm)
UMS微波通信對于非洲mm波電源芯片的代表英語牌子,在傳統和國外設備有品牌集散地。UMS在全世界標準內精致應該用餐飲市場占有物難以用作的戰略地位。UMS提供數據體系結構ASIC或目錄索引物料的綜合評估最新報價,基本特征提取平臺內部管理的III-V高技術,并能提供切實的合同協議提供服務,使顧客能夠可以創建自家的好產品處理好細則。從電流電到100GHz的UMS文件目錄食品均來源于GaAs、Gan、SiGe技術應用,屬于高達獨角獸200W的效率增加器、混訊號實用功能、超底燥音增加器和刪改的出入庫器設計。UMS物品以磨具行駛出具,但一般來說以多集成塊電源模塊的行駛封裝類型。
北京市立維創展科技開發有局限集團公司是UMS的加盟銷售商,專業為手機無線電技術設備建設工程、核工業移動基站、國防科技、二手車、ism等服務業保證高可信度性紅外光射頻紅外光公厘波元器件封裝及整合控制電路。UMS新產品利用QFN和沖壓模具封裝,交房期短,報價勝機個性。立維創展具有部分材質UMS產品存貨。歡迎圖片詢問。
詳情頁了解到UMS請彈窗://www.zhixianguangzhou.com.cn/brand/36.html