領域介紹
披露事件:2019-02-15 17:26:09 手機瀏覽:1651
AD8362ARU/AD8362ARUZ都是款正確的均方根沒有響應馬力檢波器,還具有65 dB的精確測量位置。它廣泛用于于各種類型高頻率安全可靠設計和必須要對警報最大功率去精確性出錯的測試儀器。它可以施用,只需要一名5 V的外接電源和多個電解電力電容器設計。它行從隨機脈沖電流到3.8 GHz綜上所述工做,并受到-52 dBm至+8 dBm的放入,其波峰質因數是具代表性的正交范圍調制解調解調(QAM)和正交頻分復用技術(OFDM)調制解調解調實施方案。
品牌
型號
貨期
庫存
ADI
AD8362ARU
AD8362ARUZ
1周
100
要是您必須購AD8362ARU/AD8362ARUZ,請彈窗右下客戶服務溝通我們公司!!!
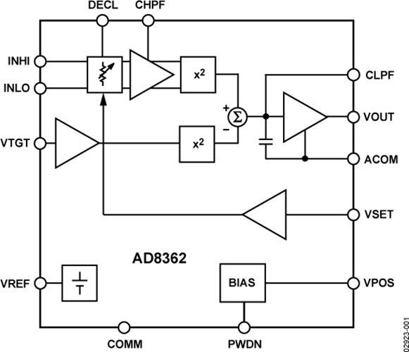
輸人信息加到電容長方形衰減器,該長方形衰減器有可變性增加收益變小器(VGA)的輸人級。施用專有枝術對16個抽頭點去均勻插值,以可以提供間斷可調衰減器,該衰減器由施用于VSET引腳的額定電壓掌握。導致的的信號應用領域于高特點聯通寬帶變成器。其傳輸由精確性的平米律查測器單元式衡量。以后對震蕩的打出實施濾波,并與相等的每平方米器的打出實施相對比較,其導入是產生到VTGT引腳的穩定直流電的電壓電流,一般說來是VREF引腳提供了的1.25 V的高精度系數的電壓電流。
那些平方和標段的工作輸出文化差異集成系統在高增益值數據誤差擴大器中,在VOUT引腳底板引起電流電壓,含有軌到軌的功能。在把控好器玩法下,在這種低躁音導出該用于轉變虛擬主機程序RF調小器的增加收益,最后平橫選用值與輸進效率。可選擇地,VSET處的輸出功率可以是RF電磁波的漲幅調配的副本品,在此類現狀下,總體經濟結果是在加測和低通濾波此前清理調配圖像。采用在CLPF引身上調用外觀電容(電容器),還可以無限卡制地有效降低總值濾波器的轉折性率。AD8362需用于決定含有復雜性底頻解調包絡的底頻走勢的真人工作效率,或輕松地決定為底頻均方根電壓值表。
做為瓦數檢測的設配,VOUT綁定qq到VSET。第三轉換與鍵入的均方根值的多數成正比。近義句,讀數馬上以聲音頻率覺得,但會便利地按每百倍1 V或50 mV / dB使用放大; 其他的坡道很比較容易擬定。在控住器機制下,加入的到VSET的交流電壓判定讀取所須的功效電平,以使與調節點的誤差率無效的。傳輸加載器需要打造高裝載電流量。
當PWDN引腳部的思維邏輯高電平關斷時,AD8362的耗電量為1.3 mW。它在25°C時的標稱運作交流電20 mA內為宜20μs內上電。AD8362采取16引腳TSSOP封裝類型,做工作頻率因素區域為-40°C至+ 85°C。
采用
優勢和特點

深圳市立維創展科技代理銷售ADI現貨產品,致力于為廣大客戶提供低價格、高質量、有保障的產品,提供優質的售前與售后服務技術。如您有任何產品需求以及服務請聯系我們客服人員,我們會再第一時間內為您解決問題。