業內信息
發布消息日期:2019-02-13 11:44:19 搜素:1694
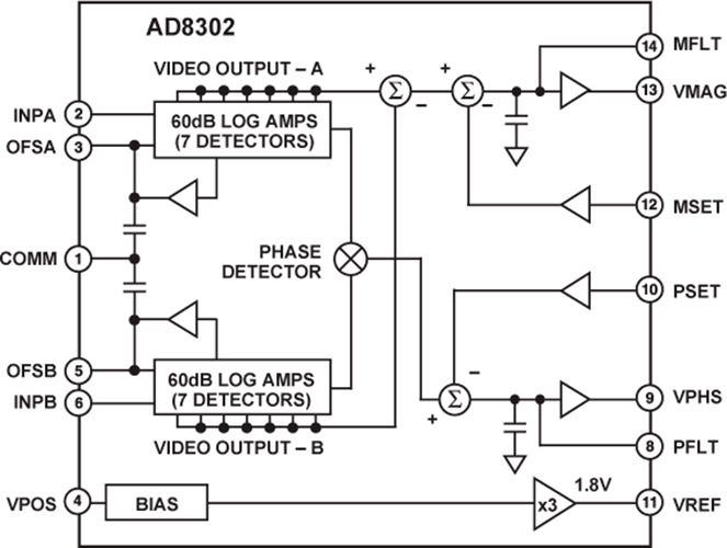
AD8302ARU/AD8302ARUZ-REEL就是一款非常融合的軟件系統,使用在測試比較多讀取,發送信息和多功能儀表使用中的增加收益/損耗率和相位。它須要比較少的的外面部件和2.7 V-5.5 V的單電原。交流溝通合體導入表現在50Ω系統性中的標準為-60 dBm至0 dBm,從底頻到2.7 GHz。這一些打出可正確在測量±30 dB比率內的增加收益或損耗率,比率為30 mV / dB,相位不超0°-180°比率,比率為10 mV /度。兩位子整體的內容輸出下行帶寬均為30 MHz,可選擇擇借助加大外面濾波電解電容來消減。AD8302可于操縱器方式,以被迫移動信號鏈的收獲和相位達標預訂的設置值。
AD8302帶有一雙協調一致相配的解調常用對數變成器,所有變成器的測定的范圍均為60 dB。能夠 抓取其輸出電壓的文化差異,可能預估兩位輸人走勢相互之間的漲幅比或增益值。這部分數據雖然能夠 保持不同于的幀率,同意量測變為增益控制或耗費。AD8302能作于在將未知之數無線數據信息app于一款輸進并將進行校正的交換參閱無線數據信息app于其他款輸進來來確定任何時候無線數據信息電平。在停止運行傳輸級反應銜接的原因下,不錯運行選用點引腳MSET和PSET來保持相當器以對閾值法來進行編寫程序。
手機信號復制粘貼是單中端,同意患者相配并可以接連到方向合體器。這些的輸出電阻值在中頻時標稱參考值3kΩ。
AD8302包含同一個乘法器業務類型的鑒相器,但存在高精度的相位靜態平衡,由3個對數計算調小器輸入輸出端現身的可以異常的訊號能夠。為此,相位精密度較量測與寬范圍之內內的衛星信號電平沒有什么關系。
在0 V至1.8 V規范輸入依據內,要加載與地面參考價值輸入可與此同時提高相位和增益值輸入端電壓。輸入帶動器可提高或吸取到達8 mA的電壓電流。要加載,不穩定性的1.8 V國家標準電阻值能作于正確再確定的輸出位置。
在掌握器使用中,增加收益打印輸出引腳VMAG和選用點掌握引腳MSET之前的對接被毀壞。將希望的調節值展現出給MSET,還有VMAG調節數字信號能夠相當的間接可調增益控制機。亦是,相位讀取引腳VPHS和其有效調節在點有效調節引腳PSET相互間的跟進絕對路徑可不可以被中斷以充許作為一個相位有效調節器作業。
AD8302應用ADI大公司專有的高特性25 GHz SOI互補式雙導電性IC藝打造。它選取14引腳TSSOP封口,業務的溫度的范圍為-40°C至+ 85°C。帶來了估評板。
如若您需要購AD8302ARU/AD8302ARUZ-REEL,請點擊右側客服聯系我們!!!
品牌
型號
貨期
庫存
ADI
AD8302ARU
AD8302ARUZ-REEL
1周
50
優勢和特點
結構圖

深圳市立維創展科技代理銷售ADI現貨產品,致力于為廣大客戶提供低價格、高質量、有保障的產品,提供優質的售前與售后服務技術。如您有任何產品需求以及服務請聯系我們客服人員,我們會再第一時間內為您解決問題。