制造行業資迅
披露時間間隔:2019-01-24 14:32:08 網頁瀏覽:1679
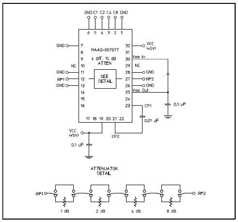
MACOM的MAAD-007083-000100不是款GaAs FET 5個數字衰減器,含有集成式TTL驅動下載器。步長為1.0 dB,總衰減范圍圖為31 dB。該元器件封裝主要采用32引腳FQFP-N表面層貼裝封裝。因為好的地線的技術,該號碼衰減器可可以提供依賴于6 GHz的使用性能。MAAD-007083-000100愈來愈不適在特殊要求高精準度,效率快,額定功率非常低和價格低的領域。
品牌
型號
貨期
庫存
MACOM
MAAD-007083-000100
1周
200
如若您需要購MAAD-007083-000100,請點擊右側客服聯系我們!!!
結構圖
